01故障分析与维修
故障现象与初步分析
故障现象:当按下电源开关后,电视机通电,红色指示灯亮起,随后数秒内变为绿色,然而屏幕上并无图像,也无声响,全然一片漆黑。
分析与维修:针对此故障现象,我们知道指示灯由红转绿,这表明副电源和主板控制系统均处于正常工作状态,电视机已成功进入开机模式。但为何会出现三无故障呢?可能的原因有两个:一是电源板的主电源部分出现异常;二是主板上的信号和显示系统发生故障。

电源板工作原理与保护机制
为了深入探究,我们拆开了电视机。在电源板的输出插座上,我们测量了+5V待机电压,以及+12V和+24V两种工作电压。测量结果显示,+5V电压在开机和待机状态下都保持稳定;而+24V电压在待机时为0V,开机瞬间上升至+26V,随后逐渐降至9.5V左右;同时,+12V电压在开机时也短暂上升至+8V左右,后降至3.7V左右。根据这些电压变化,我们可以判断保护电路已经启动,接下来需要进一步查找导致保护的原因。
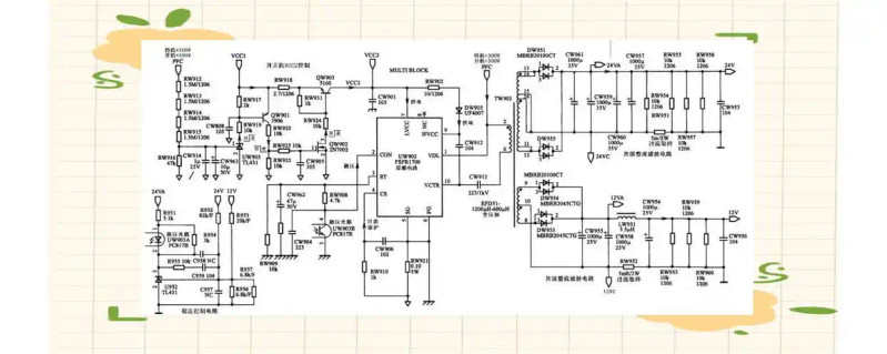
该机所使用的电源板型号为KPS+L180C3-01,其集成电路组合方案包括FAN7530、FSGM300、FSFR1700和LM324,主要输出+5VSB、24V和12V三种电压。电源板由副开关电源、PFC功率因数校正电路和主开关电源三部分组成。其中,副开关电源以FSGM300为核心,负责产生+5VSB等关键电压;PFC电路则以FAN7530为核心,将市电进行校正并提升为380V;而主开关电源则以FSFR1700为核心,产生24V和12V电压为主板及其他部件供电。在开机过程中,副电源首先启动并为控制系统供电,随后控制系统发出开机指令,启动PFC和主电源电路,最终使整机进入正常工作状态。
该机内置了以模拟晶闸管Q951、Q954为核心的过流、过压保护电路,该电路负责对开关机电路进行严密监控。晶闸管Q954的b极与过压、过流保护电路相连,一旦检测到过流或过压故障,保护电路会向Q954的b极注入高电平,促使Q954与Q951导通。这一导通状态会降低开关机控制电路光耦U902的1脚电压,进而导致光耦U902的导通能力减弱。最终,PFC驱动电路UF901和主电源驱动电路UW902的VCC供电电压降低,电源因此停止工作,实现对整机电路的有效保护。过流、过压保护检测的工作原理即在于此。
电压测量与保护电路诊断
一是主电源24V和12V的过流保护,这主要通过运算放大器U956(LM324)的A、B两个放大器来实现。它们对图2所示的主电源24V和12V输出回路的电流取样电阻RW951、RW952两端的电压降进行检测,并将检测到的电压分别送到运算放大器U956的2、6脚。一旦发生过流故障,U956的2、6脚电压会降低(即向负方向变化)。此时,运算放大器U956的1脚或7脚会输出高电平,通过隔离二极管D951向U956C的10脚注入高电平。经过U956C的放大,从8脚输出高电平,再经D952向模拟晶闸管送去高电平保护电压,从而启动保护电路,使开关机控制电路进入待机保护状态。


二是主电源24V和12V的过压保护,这主要由稳压管ZD951、ZD952来核心实现。在发生过压故障时,稳压管ZD951、ZD952会被击穿,并通过隔离二极管D953向模拟晶闸管送去高电平保护电压,同样会启动保护电路,使开关机控制电路进入待机保护状态。
在电源板上,我们可以找到相关的保护电路,通过测量保护电路各极的电压,我们可以模拟可控硅Q954的基极电压变化,从而判断保护电路是否启动。由于Q954的基极同时连接过流和过压两种检测电路,为了确定是哪一种检测电路触发了保护,我们需要在开机时进行测量。在开机瞬间,如果过流保护隔离二极管D752的正极电压始终保持为0V,那么说明过流保护电路并未启动。然而,如果测量过压保护隔离二极管D753的正极电压,发现开机瞬间该电压上升至约0.5V,随后又降为0V,那么就可以判断过压保护电路已经启动,并导致了三无故障的出现。
维修步骤与问题定位
为了进一步区分是保护检测电路元件的问题导致的误保护,还是电源板主电源稳压电路元件变质或电路损坏引发的输出电压过高,从而触发过压保护电路,我们可以采用脱板维修的方法进行处理。
1、接假负载:首先,拔掉主电源的+24V和+12V输出插座XS953、XS955。接着,在XS955的5、7脚之间并联一个500Ω电阻,以模拟开机高电平。此外,在XS955的24V输出端1、6脚之间并联一个24V摩托车灯泡,作为假负载。
2、解除保护:将模拟可控硅保护电路的Q954的基极对地短接,以解除保护状态。
然后,手按电源开关为电源板通电。注意,手要始终贴近电源开关。当测量发现输出电压过高时,应迅速按下电源开关断电,以防止进一步损坏。
经过通电测量,我们发现+24V电压上升到了30V以上。这表明,驱动引起保护的原因可能是主电源稳压电路元件变质或电路损坏,导致输出电压过高,从而触发了过压保护电路。

根据维修经验,我们怀疑稳压电路的误差放大器和稳压光耦可能已损坏。然而,在更换了这些元件后,故障仍然存在。因此,我们进一步仔细测量和检查了稳压电路。结果显示,光耦UW903的4脚到主电源厚膜UW902的2脚之间的连接线铜箔,以及光耦UW903的3脚到主电源厚膜UW902的6脚之间的连接线铜箔,外表都长了一层绿毛。刮掉绿毛后,我们发现铜箔有腐蚀的痕迹。此外,电阻测量还显示光耦2、3脚到主电源厚膜2、6脚电路之间的导线铜箔存在接触不良的问题。为了解决这个问题,我们直接用细导线将这两者之间的电路连接起来,从而成功排除了故障。







