• 商品
  • 详情
  • 评价
  • 问答
  • 联系
  • 推荐
立即购买 分享好友 商城首页 商城分类 切换频道 秒杀活动 购物车

1/5
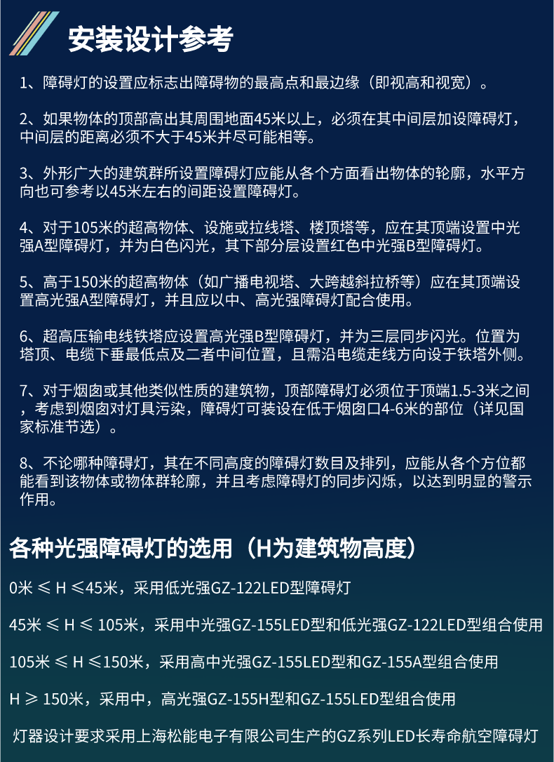
松能智能型中光强航空障碍灯GZ-155LED光控同步信号灯航标灯图1

松能智能型中光强航空障碍灯GZ-155LED光控同步信号灯航标灯

10江苏
价格 210.00
发货 江苏苏州市
数量
-+
库存 2000
商品详情







点赞 0
举报
收藏 0
分享 0
买家评价
正在加载评价详情...
更多相关问答
暂无问答,点这里提问
联系方式
加关注0

上海松能电子有限公司

企业会员第1年
资料未认证
保证金未缴纳
客服 商铺 购物车