不可忽视的关键人物,消防安全管理人对消防维保起着关键作用
喜欢吃汤皮居住在大城市深圳北五环的张德彪常说:别拿汤皮不当主食,汤皮好吃不说,关键还扛饿。而老板野猪却说:县官不如现管,谁管你维保,谁就是衣食父母,在消防维保行业中,搞好与消防安全管理人的关系,消防维保就成功地搞好了一半。
经常开展消防设施维保活动的朋友都知道,每月至少都要搞那么一次,新鲜感早就褪去了,但又是不得不做,因此方便开展活动很重要。到现场之前,往往都是要预约一个联系人,对于大多数维保项目来说,联系人一般都是消防维保委托单位的消防安全管理人。
那什么是消防安全管理人呢?对消防技术服务机构的消防维保活动有什么重要的作用呢?
什么是消防安全管理人?
顾名思义,消防安全管理人,就是符合消防安全重点单位界定标准的社会单位,负责消防安全管理具体工作的实施、组织人,也就是消防安全管理工作的落实人。相对于消防安全责任人,是维持社会单位消防安全工作正常运行的的对应 责任人员,简单来说:前者是提出实施方案或采取措施,后者是提供资金、资料保障,拍板实施措施。
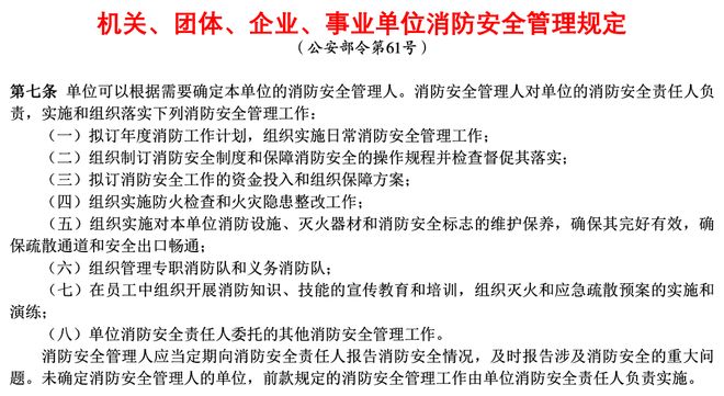
消防安全管理人负责本单位消防安全管理工作的统筹与组织,具体包括拟订年度消防工作计划、拟订消防安全资金投入方案、组织防火检查和隐患整改、组织消防设施维护保养、开展消防宣传培训、组织应急预案演练等,需定期向消防安全责任人报告重大消防安全问题。如《消防法》明确消防安全重点单位“确定消防安全管理人,组织实施本单位的消防安全管理工作”,《机关、团体、企业、事业单位消防安全管理规定》(公安部61号令)明确其规定职责。

消防安全管理人有什么样的权力或作用?
从《消防法》、《 机关、团体、企业、事业单位消防安全管理规定》法规规定来看,消防安全管理人可由消防安全重点单位等社会单位自主确定,尽管未强制设立的要求,但却是履行单位消防安全责任的具体方式,因此对于消防安全重点单位来说,确定消防安全管理人是履行消防法第十七条规定的具体表现。因此,对于社会单位消防安全管理工作而言,消防安全安全管理人处于社会单位管理层级,应属于社会单位管理团队成员。
消防扳手常说:行百里路半九十。消防技术服务机构开展消防维保,搞好与消防安全管理人的关系,往往可事半功倍。何时,何地、何人方便等等,都得消防安全管理人协调、沟通和安排。
回到话题,涉及到消防维保,确保消防设施维持正常运行状态,消防安全管理人对消防维保的作用可体现在以下几个方面:
1、维保前期:统筹计划与资源保障
一是拟定消防设施维保计划、方案,根据设置的消防设施明确维保范围、周期频次以及维保质量标准。其次协调、预算消防维保资金,确保维保正常开展。再次根据本单位消防设施维保实际,筛选消防技术服务机构,明确委托双方的权责,维保活动内容以及验收标准,拟定建筑消防设施维护保养合同。
2、维保期间:监督执行与质量把控
维保活动整个过程,消防安全管理人通常是全程跟踪,监督消防技术服务机构是否履约,维保是否合规,服务质量是否满足要求。当然,为维保工作提供便利条件,需要消防安全管理人协调其单位内部配合,如消防设施调试期间其他生产、运行设备能否断电停止运行,各类场地能否通行以及备查的技术资料等。
3、维保后期:验收闭环与问题整改
消防维保结束后,消防安全管理人确认维保质量,对发现的隐患或问题,形成整改方案或措施,对不能当场整改的上报单位审定,采取措施后及时整改复查闭环。当然,验收很重要,消防技术服务机构与委托单位保持良好的供需关系,验收时的评价更重要。而同时,消防安全管理人依照档案管理要求,收集、整理维保记录等资料供行政主管部门备查,如合同、现场活动照片、消防维保报告、整改方案等维保全过程资料。
对于消防设施维保而言,消防设施正常运行是根本目的,发生火灾时,消防设施及时发挥预警、控火、灭火是关键。例如消防维保所服务的单位发生火灾,消防技术服务机构第一反应就是消防社会有没有启动,有没有发挥作用。
然而是现实中,消防安全管理人日常的组织、实施消防安全管理工作,是保护消防技术服务机构的最后一道防线。在《 》一文中,有过浅述,这里就不赘述了。
以往内容
191
143
95
207
218
241
192
227
154
228 Copyright © 2012-202X
苏ICP备12014991号-8
联系邮箱:18951535724