热搜第一,与你有关!淘宝、京东相继支持“仅退款”!对咱们网购有何影响?
12月27日,“淘宝将支持仅退款”的话题冲上微博热搜第一。

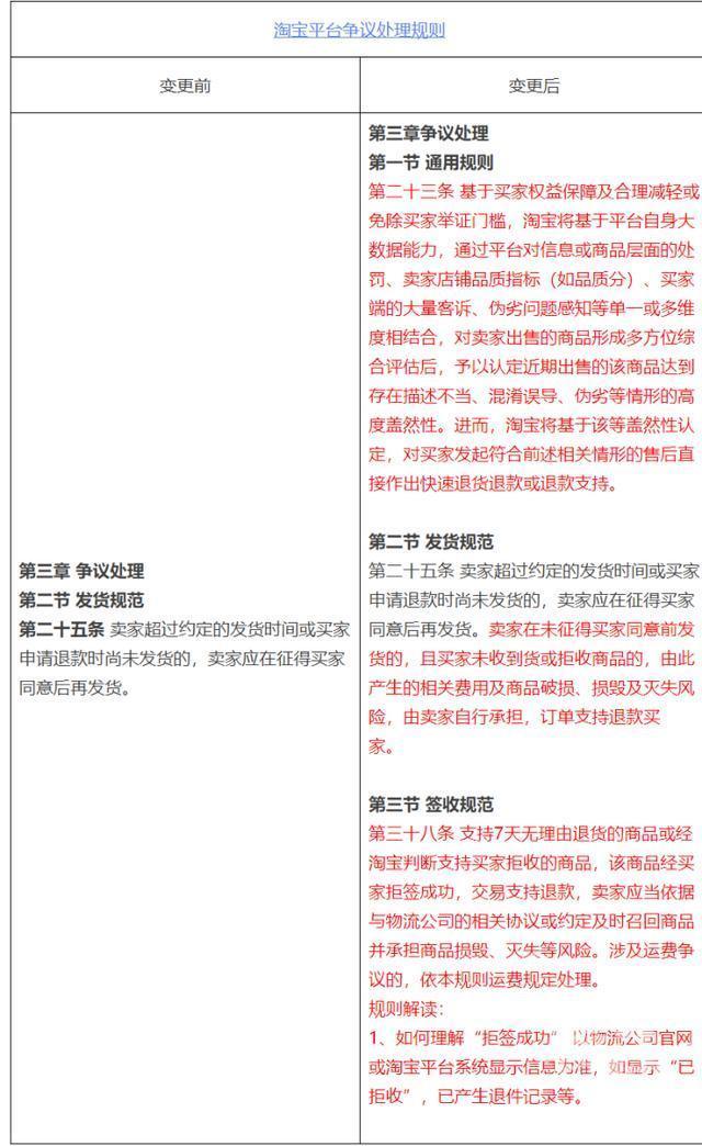
淘宝官方网站于12月25日发布了变更淘宝平台争议处理规则的公示通知,拟变更淘宝平台争议处理规则的相关规则。具体规则含基于平台大数据,对相关售后做出快速退款或退货退款等。

另据京东平台规则网站12月26日消息,京东近期修订《京东开放平台交易纠纷处理总则》,主要内容为交易纠纷新增支持用户仅退款。据了解,此前在京东,消费者仅能申请换货和退货退款。仅退款的操作模式为,消费者无需返回原商品,退款完成后,将不能对此商品再次发起退货申请。

跟随拼多多?
“不用退货仅退款”的售后处理方式之前主要是拼多多在推行。拼多多平台上低价商品、生鲜农产品比较多,消费者购买后如果发现有问题需要售后处理,如果需要花比商品价值还高的运费寄回去,或者生鲜寄回去可能就已经烂了,肯定意义不大,这时采用“仅退款”来处理,对买卖双方均有价值,可以以最快的速度和最低的成本处理消费者的售后需求。
淘宝、京东这次调整规则,也被很多网友解读为“质疑拼多多、理解拼多多、成为拼多多”。



淘宝变更后的规则显示,基于买家权益保障及合理减轻或免除买家举证门槛,淘宝将基于平台自身大数据能力,通过平台对信息或商品层面的处罚、卖家店铺品质指标(如品质分)、买家端的大量客诉、伪劣问题感知等单一或多维度相结合,对卖家出售的商品形成多方位综合评估后,予以认定近期出售的该商品达到存在描述不当、混淆误导、伪劣等情形的高度盖然性。进而,淘宝将基于该等盖然性认定,对买家发起符合前述相关情形的售后直接作出快速退货退款或退款支持。
京东内部人士告诉中国证券报记者,京东自营自2014年就推出了“仅退款”服务,并一直沿用至今。这次修订有关售后和纠纷处理规则,是进一步将“仅退款”从京东自营延伸到对入驻京东的商家也应用执行,让用户在京东上实现更加全面广泛的无忧购物。该内部人士还表示,只要是有利于消费者的事情,京东就一定会积极作出改变。
京东修订后的《京东开放平台交易纠纷处理总则》显示,例如,若消费者以“收到的商品跟描述不一致”为由申请京东介入售后的,消费者应提供商品的相关图片,京东有权根据商品图片进行判断;经核实消费者收到的商品与商家描述不符的,消费者有权申请换货、仅退款、退货退款,发货及退货/换货运费由商家承担。
修订后的《京东开放平台售后服务管理规则》新增退款不退货的配套执行标准,商家若支持消费者发起的“仅退款”售后需求,消费者无需返回原商品,退款完成后,将不能对此商品再次发起退货申请。商家也可在审核环节向消费者发起友好协商(消费者申请后46小时内),协商的类型包括修改服务单协商和关闭服务单协商。
“仅退款”正逐渐成为行业标准
今年9月21日,抖音电商也在《商家售后服务管理规范》中更新了一条有关“仅退款”的规则:抖音商家“商品好评率低于70%,平台有权对该商品交易订单的售后申请采取支持消费者仅退款、退货退款包运费的措施,商品好评率连续7天恢复到70%以上可解除。”
另据界面新闻,一位跨平台销售的电商商家表示,经过这几年拼多多的“仅退款”操作,不少消费者已经养成了习惯,并且对其他平台提出更高要求。“听客服反馈,现在我们淘宝店里经常会有用户表示,同样的订单,拼多多能立马退款,而淘宝的‘7天无理由退换’就没那么方便,退货还要花费精力、垫付快递费等等。”
上述商家将淘宝的新规解读为满足用户需求,培养用户心智,平台也能减少消费者的流失。
另据了解,淘宝此次“仅退款”新规会根据卖家的实际经营行为做出判断,从而决定对于买家的快速退货退款或退款请求是否支持,可以说为卖家变相规避了“羊毛党”行为,另外为商家提供的快捷申诉通道,30天期内的所有订单商家都可以提起申诉。

平台需平衡买卖双方权益
不过,“不退货仅退款”执行起来并非易事,怎么防范恶意薅羊毛、维护商家尤其是中小商家的正当权益、保障交易买卖过程公平,还需要平台在售后纠纷审核处理过程中下更多工夫。
今年3月,就有部分人员钻了拼多多“不用退货仅退款”规则的“空子”,对平台商家恶意下单,在货物已经寄送至中转物流站点时又申请退款。由于恶意订单数量较大,对商家造成严重损失,一些品牌店不得不暂时歇业。当时,拼多多相关负责人向记者回应称,平台已第一时间对遭受恶意冲击的品牌和商家启动保护机制,并对相关证据进行了留存,积极诉诸司法机关。
据了解,淘宝此次调整规则,也有一定机制设计,会结合商品质量信息和消费者诚信模型,综合数据判定商品质量存在问题不适宜退货,高信用度用户支持快速退款。

有淘宝商家对此次规则调整表示,平台每天的“仅退款”数量会有一定限制,“仅退款”订单金额也不太高,30天内的“仅退款”订单也有申诉渠道,真人受理1-2天之内解决。
汉盛律师事务所律师李旻告诉中国证券报记者,为防止权益滥用,平台可以进一步强化规则、完善审核机制、优化用户信用体系等,例如,可以通过制定明确的政策规定,限制退款次数和金额;加强对退款申请的审核和认证,确保合理性和真实性;建立健全的用户信用评级机制,根据用户的信用状况给予相应的服务权限和限制。
半岛新闻客户端综合整理,素材来源:中国证券报、正观新闻、每日经济新闻、经济观察报、澎湃新闻、界面新闻等
154
236
232
149
152
178
147
143
211
198 Copyright © 2012-202X
苏ICP备12014991号-8
联系邮箱:18951535724