吃过的零食也能退,淘宝到底想干啥
淘宝升级“不爱吃包退”服务
“不甜不要钱”,这样一句常常能在路边听到的吆喝,竟然要在电商平台成真了。
日前,淘宝发布了“不爱吃包退”服务规范的变更通知,将于4月29日正式生效。
这项服务最早是在今年3月开始实行,适用于“宠物/宠物食品及用品”一级类目下指定类目的商品。
消费者买到带有相关标识的商品后,可以在服务有效期内以“宠物不爱吃”的原因发起退货退款申请。
而在一个月后,“不爱吃包退服务”又新增了“零食/坚果/特产”一级类目下的部分商品,适用范围更加广泛。

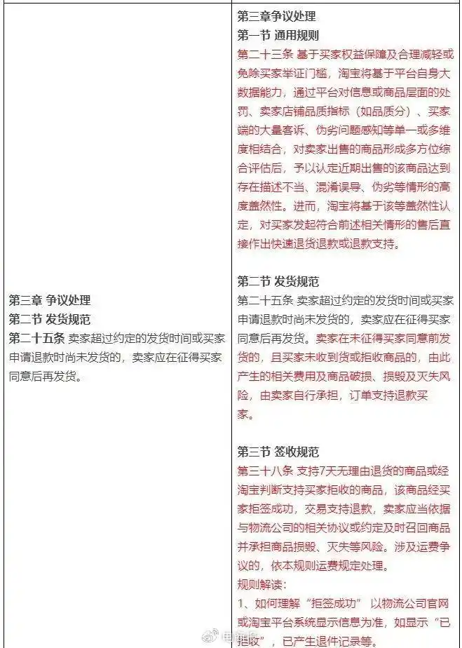
图源:淘宝平台规则
具体来说,符合要求的商家可以自行选择是否加入该服务,入驻成功的商品可以获得“不爱吃包退”的服务标识,进一步增强消费者信任、提高购物体验和转化率。
从消费者角度来看,买到“不爱吃包退”的商品后,如果确实不爱吃,可以在签收后15天内发起售后服务申请,退款原因选择“口感不好/不喜欢”,并提供有效凭证(原商品重量70%以上称重照片)。
买卖双方没有争议,或卖家超过24小时没有响应的,订单默认达成服务申请,按原先的约定退货退款。同时,退货运费由买家承担,卖家不应二次销售已经拆封退回的商品;
如果存在争议,且买家的举证属实、卖家拒不退款的,平台会判定卖家向买家赔付订单退款金额的30%,且赔付金额最高不超过100元,最低不少于5元。
当然,如果买家存在不诚信行为,或因自身原因保存不当等导致商品出现质量问题,卖家也有权不提供退款服务,且不用承担任何责任。
值得一提的是,除了“不爱吃包退”以外,淘宝此前还新增了“试饮可退”服务。
该服务主要适用于“茶”“酒”一级类目下指定类目的商品,加入服务的商家在发货时需要提供试饮装(茶不少于5g,酒不少于50ml)。
买家在品尝商家提供的试饮装之后,如果不满意,可以在正装包装完好的前提下申请退货退款。
整体来看,淘宝此次接连新增的“不爱吃包退”和“试饮可退”服务,可以说是是电商平台提升售后体验的一次重大突破,往后可能还会有更多品类的商品大幅降低退货难度。

用户体验已成为重中之重
在以往,虽然也有“七天无理由退货”支持消费者退货退款,但有一个重要的前提就是保持商品完好。
根据《消费者权益保护法》第二十五条,消费者申请“无理由退货”时,应该确保退货商品完好,包括“保持原有品质、功能,商品本身、配件、商标标识齐全”;而“超出查验和确认商品品质、功能需要而使用商品,导致商品价值贬损较大的”,视为商品不完好,经营者可以拒绝退货。
这也是为什么我们日常网购时,有些商品会明确要求“未拆封”“吊牌未剪”等不影响二次销售的情况下才能申请无理由退货。
从这一点来看,淘宝此次推出的“不爱吃包退”有着重大意义。因为加入这一服务的商品,即使已经被消费者拆封品尝,也能进行退货。由此更能看出,如今的淘宝正在不遗余力地提升用户体验。
去年6月,马云曾在淘天集团的一场内部会议中指明了方向:“回归淘宝,回归用户,回归互联网”。而后由蔡崇信、吴泳铭等组成的新管理层,针对这三个主题展开了一系列的变革。
在整体战略上,阿里选择了聚焦电商和云计算。而在直接面对用户的环节,淘宝天猫也开始进行新一轮的服务升级,“售后”便是其中的一个重点。
因而在去年12月,淘宝的第一个售后大动作就是推出了“仅退款”服务。虽然以往在一些售后争议当中,淘宝客服介入后也会做出“仅退款”的判定,但这次相当于是有了明文规定。

淘宝支持仅退款 图源:淘宝平台规则
具体来说,淘宝的“仅退款”主要分为三种情况:一是差评或违规过多的商家,被投诉后容易被平台判定仅退款;二是商家延迟发货、强制发货等,平台都支持买家仅退款;三是买家直接拒收(原路退回)的商品,支持申请仅退款。
另外淘宝还表示会基于平台自身大数据能力,结合多维度因素进行全方位评估,再去进行仅退款认定,尽可能保障正常经营商家的利益不受损害。
而仅退款的推出只是个开始,淘宝对售后服务等用户体验的升级一直在持续。
今年4月初,阿里巴巴集团董事会主席蔡崇信在接受投资人专访时表示:“当我们审视内部并反思过去几年的情况时,我们发现我们落后了,因为我们忘记了我们真正的客户是谁。”
“我们的客户是使用我们的应用程序购物的用户,我们没有给他们最好的体验。所以在某种程度上,我们有点自食其果,并没有真正关注价值所在,我们能在哪里提供价值。”
这一段专访视频流传出来后,引发了业内广泛讨论。尤其是蔡崇信敢于承认阿里“落后了”,这让不少人感到惊讶。
此后不久,马云罕见在阿里内网发帖回应了此事。在肯定了新管理层改革成效的同时,马云也坦言:“有错误不可怕,没有人不犯错,真正可怕的是不知错、不认错、不改错。”“这一年最核心的变化,不是去追赶KPI,而是认清自己,重回客户价值轨道……”
可以说,蔡崇信和马云的先后发声,彻底宣告了阿里重新开始将用户体验放在第一位,而用户能最直观感受到的就是淘宝出现的各种变化。
比如就在4月22日,淘宝天猫宣布88VIP权益升级,会员可享受无限次退货包运费,每单最高补贴25元。

88VIP权益升级 图源:天猫
要知道,在权益升级之前,88VIP每月只能享受6张5元退货券,超出部分还是得自费——此次升级足以看出淘宝在提升用户售后体验上的努力。
再加上新推出的“不爱吃包退”“试饮可退”等服务,淘宝正在从用户需求出发,全方位地探索如何将服务做到极致。

用户体验上来了,商家怎么办?
今年4月17日,华创证券发布的一份研报显示,3月淘宝天猫GMV市场份额占比达到44.5%,稳居行业第一的位置。
另外值得注意的是,3月淘宝天猫的GMV同比增幅达到了14%,比拼多多13%的增幅多了一个百分点。

3月各平台GMV增速 图源:华创证券研报
从淘宝天猫的体量来看,这样的增速已经十分难得,由此也说明了淘宝天猫对用户体验的升级初显成效。
但正如马云此前在内部信中所说,“改革和创新是痛苦的,因为改革要付出代价,创新是要一步步和自己磨出来的”。即使淘宝天猫下定决心去提升用户体验,这也注定会是一个漫长的过程,无法一蹴而就。
另一方面,如何在提升用户体验的同时保障商家的经营意愿,这也是一个难题。
长久以来,电商平台们推出的一些被消费者称道的服务,往往伴随着商家的不满。比如因为“羊毛党”而备受争议的“仅退款”,还有履约时效和品质更高的“半日达”“送货上门”等,往往也需要商家付出更多成本。
如何在消费者和商家中间达成平衡,让消费者不滥用权利、让商家愿意主动提升服务质量,这无疑是一个值得去持续探索的问题。
就像是刚刚推出的“不爱吃包退”“试饮可退”等试验性的新服务,淘宝都给予了商家自主选择的权利。只有当商家看到好服务能带来好生意的时候,或许未来才会有更多商家加入到服务升级的行列当中,为消费者创造更好的平台生态。
180
212
168
237
180
40
147
151
38
119 Copyright © 2012-202X
苏ICP备12014991号-8
联系邮箱:18951535724