2025年度国家科学技术奖初评结果,公布!
近日,科技部官网发布《国家科学技术奖励工作办公室公告第103号 》,公布了2025年度国家科学技术奖初评结果。

2025年度国家科学技术奖初评共有60项国家自然科学奖项目、51项国家技术发明奖通用项目、134项国家科学技术进步奖通用项目通过评审,目前正于国家科技管理信息系统公共服务平台(https://service.most.gov.cn/jl)公示。此外,还有20项国家技术发明奖专用项目和37项国家科学技术进步奖专用项目通过初评,仅在委托管理单位、提名单位及项目完成单位等进行内部公示。
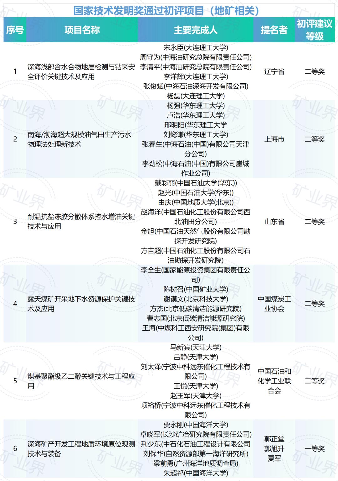
矿业界梳理发现,2025年度国家科学技术奖初评有地矿相关领域多项成果入选。其中,国家自然科学奖涉及3项,国家技术发明奖涉及6项,国家科学技术进步奖涉及17项。
值得注意的是,以中国地质大学(北京)、中国地质科学院等为主要完成单位的“松辽盆地国际大陆科学钻探工程:创新与发现”项目和以中国科学院国家天文台等为主要完成单位的“五百米口径球面射电望远镜(FAST)”项目初评建议为国家科学技术进步奖特等奖。此外,“深海矿产开发工程地质环境原位观测技术与装备”初评建议为国家技术发明奖一等奖,“大型露天矿绿色智能安全高效开采关键技术及应用”“工程岩体边坡稳定性精确评价的关键技术开发与应用”“矿井水灾隐患透明感知与智能防控关键技术及装备”等3个项目初评建议为国家科学技术进步奖一等奖。
国家科学技术奖坚持国家战略导向,坚持“四个面向”,与国家重大战略需要和中长期科技发展规划紧密结合,推动科技创新和产业创新深度融合,重点奖励在基础研究和应用基础研究、关键核心技术攻关、助力发展新质生产力等方面做出创造性贡献的科学家和一线科技人员。奖项每两年评审一次,国家自然科学奖、国家技术发明奖、国家科学技术进步奖每次授予项目总数不超过300项。2025年度国家科学技术奖鼓励提名人工智能、量子科技、集成电路、新一代网络、先进材料、先进制造、新能源、生物医药、矿产勘探、生物育种等领域高水平科技成果。








98
220
146
231
160
203
240
230
237
107 Copyright © 2012-202X
苏ICP备12014991号-8
联系邮箱:18951535724