官宣!郑州市内9区小学入学政策出炉
8月5日,2022年郑州市内各区小学招生报名工作方案公布。今年,郑州市区小学入学依然坚持属地管理、免试相对就近入学的原则,保证2016年5月31日前出生的适龄儿童全部入学。
两种报名方式要看清
今年,郑州市区小学入学报名分线上和现场报名两种,其中线上报名时间为8月7日8:00—8月8日24:00,现场报名时间为8月21日—8月22日。
具有郑州市区常住户口、且父母在郑州市区有房产的适龄儿童以及父母一方持有郑州市区居住证的进城务工人员随迁子女,可登录郑好办APP“教育一件事”,通过确认户籍、房产、居住证等信息,填写并上传相关资料,按照系统提示进行报名。
未进行线上报名以及线上报名不成功或线上报名审核未通过的适龄儿童,需进行现场报名。线上报名成功的适龄儿童,不再参加现场报名。
民办小学采用现场报名方式,报名时间为8月7日—8月8日。
这些证件准备好
具有郑州市区常住户口的适龄儿童,报名时,须提供户口簿、父母身份证、房屋所有权证,到规定学校履行报名手续。
进城务工人员随迁子女入学,须持郑州市居住证、父母一方与用人单位签订的劳动合同或营业执照、户籍所在地的户口簿、父母身份证,到实际居住地所在区教育局指定的报名点报名,经审查同意,按照相对就近入学的原则,统筹安排到相关学校就读。
有疑问可拨打这些电话咨询
中原区教育局:67639434,67682520,67120289
二七区教育局:61177731,61177733,61177705
金水区教育局:53388169,60116609,60116606
管城回族区教育局:66393909,86560173,86560165
郑东新区教育文化体育局:61830037,61830006,61830008
高新区社会事业局:18937116604,86650520,65053513
经开区教育文化体育局:66787050,61290292,66078295
航空港区教育局:86199138,60890193,86190383
郑州市教育局:66965016
【金水区】
金水区2022年一年级新生计划招收515个班,保证2016年5月31日前出生的适龄儿童全部入学。
今年,金水区招收2016年8月31日前出生的适龄儿童的学校共计15所,分别为:郑州市金水区金明双语小学;河南少年先锋学校小学部;郑州市金水区世纪先锋学校;郑州市金水区建业小学;郑州市金水区中方园双语小学;郑州市金水区励德双语小学;郑州市金水区优智睿童学校;郑州市金水区瀚斯大外语小学;郑州一八国际小学;郑州市金水区正弘小学;郑州市金水区木子联大外国语小学;郑州市金水区枫湾小学;郑州市金水区新栋外国语学校小学部;郑州市金水区经纬学校小学部;郑州市金水区艺术小学金科校区。其余62所学校招收2016年5月31日前出生的适龄儿童。
金水区严格落实“以居住证为主要依据”的随迁子女义务教育入学政策,继续采取“统一时间、统一登记、统一分配”的方式进行报名,所有学校均设置随迁子女报名点,确保符合条件的随迁子女顺利报名入学。
今年,金水区新投入使用2所学校,分别为:
金水区纬五路第一小学普庆校区,位于普庆路庙李南街西北角,计划招生8个班。
金水区农科路小学国泰校区位于国泰北路与金明路交叉口东南角,计划招生8个班。
【二七区】
2022年秋季,二七区计划招生399个班,其中公办小学计划招收384个班,民办小学(绿地爱华学校、沪华国庆学校、人和学校)计划招收15个班。
不同小学入学年龄不同
根据《中华人民共和国义务教育法》有关规定,按照郑州市教育局相关要求,结合二七区实际情况,今年招收郑州市区户籍2016年8月31日前出生的适龄儿童的学校有17所,分别是:解放路小学、郑航附小、三李小学、郭小寨小学、袁河小学、凤鸣路小学、龙岗实验小学、培育小学、先锋路小学、张砦小学、刘胡垌小学、水磨小学、王庄小学、闫家咀小学、绿地爱华学校、沪华国庆学校、人和学校;其他55所学校均招收2016年5月31日前出生的适龄儿童。
进城务工人员随迁子女有20个报名点
今年,二七区城区设置了20个报名点接受进城务工人员随迁子女报名;侯寨乡、马寨镇的进城务工人员随迁子女到中心校指定报名点履行报名手续。
二七区城区报名点具体安排如下:


需要提醒注意的是,报名成功的进城务工人员随迁子女,经审查同意,根据“统一报名、统一登记、统一分配”原则,二七区教育局综合考虑学校招生计划、承载能力等因素,统筹安排到相关学校就读。
集团化再“扩容” 92中小学部纳入兴华小学教育集团
近年来,二七区深入探索集团化办学的路径和方法,采用“名校托管”“一校多区”等方式,实行一体化管理,统一师资、统一教研、统一招生、统一评价,形成了“一体两翼三结合”的集团化发展模式,促进了区域教育高位均衡、优质特色发展。
2022年秋季,二七区进一步推进集团化发展,将92中小学部纳入兴华小学教育集团,挂牌兴华小学东校区,东校区位于二七区郑航街35号,现有28个教学班。
多项便民服务助力报名无忧
今年,二七区教育局采取了多项便民服务措施,为家长们提供优质高效服务。一是增设咨询电话。小学新生报名期间,二七区教育局设立小学入学咨询处并拓展线上咨询渠道。
二是畅通沟通渠道。报名前,各学校张贴招生简章,公布咨询电话,利用微信公众号、网络在线答疑等多种方式,畅通家校沟通渠道,宣传报名流程,明晰报名环节。
三是精心组织现场报名。严格落实现场报名疫情防控措施,做好体温检测、信息登记等工作。周密组织安排报名的各个环节,设置咨询服务台、报名引导台、家长休息室等,为辖区群众提供优质高效服务。
【中原区】
2022年,中原区公办小学计划招收298个班级,比去年2021年增加43个班级,增加2365个学位。
不同小学入学年龄不同
今年,中原区今年对各小学招生的年龄范围有所限定。
招收2016年5月31日前出生的适龄儿童的公办小学有49所,分别是:中原区伊河路小学、中原区锦艺小学、中原区互助路小学、中原区互助路小学北校区、中原区育才小学、中原区淮河路小学、中原区建设路第二小学校、中原区伏牛路小学、中原区郑上路小学、中原区育红小学(西站路学校)、中原区锦绣小学、中原区华山路小学、中原区外国语小学、中原区伊河路小学工人路校区、中原区秦岭路小学、中原区育华学校、中原区伏牛路第二小学、中原区帝湖小学、中原区桐淮小区小学、中原区伏牛路第四小学、中原区阳光小学、中原区汝河新区小学、中原区郑上路第二小学、中原区绿都城小学、中原区澜景小学、中原区桐柏路小学、中原区建设路小学、中原区向阳小学、郑州市实验小学、中原区西悦城第一小学、中原区特色实验小学、中原区闫垌小学、中原区百花艺术小学、中原区西岗小学、郑州市秦岭中学(小学部)、中原区建设路第三小学、中原区须水镇中心小学、中原区新街坊小学、中原区航海西路小学、中原区须水镇第六小学、中原区锦江小学、中原区西悦城第二小学、中原区育红小学南校区、中原区一五三小学、郑州外国语小学、中原区西郡第二小学、中原区伊河路小学山河道校区、中原区伊河路小学建六校区、中原区景悦城第一小学。其余公办小学招收2016年8月31日前出生的适龄儿童。
民办各小学均招收2016年8月31日前出生的适龄儿童。
中原区要求各学校必须严格执行上述年龄规定,严禁擅自变更招生年龄界限招收不足龄儿童入学。
3所新建小学投入使用
中原区2022年秋季新建投入三所小学,分别是:郑州市中原区伊河路小学山河道校区、郑州市中原区伊河路小学建六校区、郑州市中原区景悦城第一小学。
郑州市中原区伊河路小学山河道校区位于颍河西路与能源路交汇处向南300米路东,其划片范围为:颍河西路77号及政和路1、2、3、4号。
郑州市中原区伊河路小学建六校区位于图强路与北岗路交汇处东北角,其划片范围为:1.昌达路以南、解放军988医院以东、长椿路以西、建设西路以北;2.北岗路以南、长椿路以东、民富路以西、大庄路以北;3.大庄路以南、图强路以东、强国路以西、建设西路以北。4.建设西路以南、西四环辅路以东,长椿路以西,市民大道以北。
郑州市中原区景悦城第一小学位于西三环和颍河西路交汇处向西500米路北,其划片范围为:1.长城路以南,环翠路以东,杏湾路以西,颍河西路以北;2.颍河西路以南,环翠路以东,石羊路以西,郑湾路以北。
8个报名点接收进城务工人员随迁子女报名
今年,中原区招收2016年5月31日前出生的进城务工人员随迁子女,按照“统一时间,统一登记,统一调配”的原则,确定了8个报名点:
中原区育红小学(南校区):位于嵩山路与金水西路交叉口西南角。中原区建设路第三小学:位于棉纺路与桐柏路交叉口向东300米路南三棉住宅区内;
中原区郑上路第二小学:位于郑上路与西三环交叉口向南500米右转500米;
中原区向阳小学:位于中原路与华山路交叉口沿华山路向北100米,至豫园路向西200米路北;
中原区伏牛路第二小学:位于伏牛路与颖河路交叉口向东400米路北;
中原区伏牛路第四小学:位于淮河路与欧丽路交叉口西南角;
中原区航海西路小学:位于桐柏路与沁河路交叉口向西600米路南;中原区闫垌小学:位于秦岭路与沁河路交叉口向东100米路北;
中原区教育局提醒进城务工人员,报名时,凭相关手续可以选择距居住地相对就近的一个报名点进行登记。中原区教育局将以报名点为基本单位,综合考虑各报名点的登记人数、各小学的招生计划和承载能力等因素进行调配。
三项便民措施服务家长
今年,中原区各小学重点推出三项便民措施服务家长。
一是张贴《招生简章》。招生小学将提前在学校门口显要位置张贴《招生简章》,学校服务工作进社区、进楼院,指导帮助入学适龄儿童家长做好报名前的准备工作。
二是张贴《报名流程示意图》。现场报名当天,学校会张贴《报名流程示意图》,发号排序,使家长一目了然知晓报名程序,减少等待时间。
三是设立政策咨询台。报名时,各报名点均设立政策咨询台,安排咨询老师专门解答家长疑问;设立家长交流沟通室,提供空调、饮用水、报刊杂志等,尽一切可能,真正落实服务育人。
【管城区】
2022年管城区计划招生282个班,12690个学位,比去年增加21个教学班,增加学位945个。
不同学校入学年龄不同
管城区保证全区符合条件的2016年5月31日前出生的适龄儿童全部入学,辖区生源较少的学校入学年龄可以适当放宽。
招收2016年8月31日前出生的适龄儿童入学的学校有21所,分别为:郑州市管城回族区郎庄小学、郑州市管城回族区小李庄小学、郑州市管城回族区席村小学、郑州市管城回族区毕河小学、郑州市管城回族区张华楼小学、郑州市管城回族区野曹小学、郑州市管城回族区王司李小学、郑州市管城回族区外国语小学(虹彩路校区)、郑州市管城回族区创新街花溪小学、郑州市管城回族区小刘东小学、郑州市管城回族区长青路小学、郑州市管城回族区柴郭小学、郑州市管城回族区南小李庄小学、郑州市管城回族区大王庄小学、郑州市管城回族区漓江路小学、郑州市管城回族区青山路小学、郑州市管城回族区建兴路小学、郑州市管城回族区外国语小学(振兴路校区)、郑州市管城回族区贝斯特外语小学、郑州市管城回族区启元特色实验小学、郑州市管城回族区嵩阳学校。
其余学校招收2016年5月31日前出生的适龄儿童入学。
一所新建小学投入使用
2022年秋季,管城区有1所新建小学投入使用,即郑州市管城回族区外国语小学振兴路校区。
郑州市管城回族区外国语小学振兴路校区,位于十八里河办事处辖区,渠南片区大棚户区改造区域,百姓路北、振兴东路以西,规划36班规模,新增学位1620个。2022年计划招生3个班,服务区域为振兴东路以西,豫一路以北,京广南路以东,南四环以南。
进城务工人员随迁子女到指定报名点报名
进城务工人员随迁子女入学,须持郑州市居住证、父母一方与用人单位签订的劳动合同或营业执照、户籍所在地的户口簿、父母身份证,到实际居住地所在区教育局指定的报名点报名,经审查同意,按照相对就近入学的原则,统筹安排到相关学校就读。

有疑问可拨打这些咨询电话
在小学招生期间,管城区教育局、各中心校及各小学会通过热线电话接受家长咨询,家长如有疑问可拨打电话咨询。
管城回族区小学报名咨询电话一览表



【惠济区】
惠济区2022年有公办小学42所,一年级拟计划招收205个教学班,提供9225个学位,比2021年一年级新增38个教学班1710个学位。民办小学一年级拟计划招收12个教学班,比2021年减少11个教学班。
结合惠济区实际,惠济区东风路小学、惠济区实验小学(含纪元校区)、惠济区艺术小学、惠济区兴隆铺路小学招收2016年5月31日前出生的适龄儿童,其他学校招收2016年8月31日前出生的适龄儿童。
5所民办小学中,除了河南省实验学校英才国际小学招收2016年5月31日前出生的适龄儿童;其他民办小学招收2016年8月31日前出生的适龄儿童。
今年,惠济区有1所新建小学投入使用,为惠济区国基路小学,该校位于金杯路与国基路交叉口向西200米路南,计划招生4个班。
进城务工人员随迁子女可于8月7日〜8日登录“郑好办APP”“教育一件事”,填写并上传相关资料,按照系统提示进行报名。如果未进行线上报名或线上报名不成功的,可于8月21日〜22日到惠济区2022年小学入学报名点进行现场报名,报名点信息将于8月中旬在“惠济发布”微信公众号公布。
【郑东新区】
2022年,郑东新区小学计划招收299个班,其中公办小学286个班,民办小学13个班。公办小学较去年同期增加17个班,新增学位765个。民办小学较去年同期减少21个班。
不同学校入学年龄不同
今年,郑东新区保障符合条件、2016年5月31日前出生的适龄儿童全部入学。
郑东新区白沙区域的康庄小学,豫兴区域的马杨小学、姚湾小学、赵寨小学、郭庄小学、西徐庄小学,杨桥区域的杨桥中心小学、娄庄小学、台肖小学等9所小学招收2016年8月31日前出生的适龄儿童。其余公办小学招收2016年5月31日前出生的适龄儿童。
郑东新区民办小学均招收2016年8月31日前出生的适龄儿童。
3所新建公办小学投入使用
2022年,郑东新区有3所新建公办小学投入使用,计划招收15个班,分别是:
郑东新区文苑学校教育集团北校区,位于郑东新区姚夏路与明理路交叉口西北角,计划招收4个班;
郑东新区文苑学校教育集团白杨路校区,位于郑东新区清正路与白杨路交叉口东北角,计划招收5个班;
郑东新区彩云路小学,位于郑东新区朝阳路与龙湖中环西路交叉口向北150米,计划招收6个班。
辖区相关小学均设置有随迁子女报名点
今年,郑东新区严格落实“以居住证为主要依据”的随迁子女义务教育入学政策,各学校在履行报名手续时,不得要求提供除“居住证”以外的居住证明材料。
为方便符合报名条件的随迁子女顺利报名,辖区相关小学均设置随迁子女报名点,家长可依据居住地址就近就便履行报名手续,具体要求可到周边学校查看学校的招生简章。
需要提醒家长们注意的是,报名前夕,郑东新区各小学会通过网站、微信公众号或在学校大门、主要住宅小区等显著位置,公布学校的招生计划、招生范围、咨询电话等,家长如有疑问可拨打学校咨询电话进行咨询。
【高新区】
高新区2022年秋季有38所小学进行招生,计划招收252个班,提供11340个学位。今年,高新区确保2016年5月31日前出生的适龄儿童全部入学。
3所新建公办小学投入使用
2022年,高新区共有3所新建公办小学投入使用,共计划招生18个班,提供810个学位。
其中郑州高新技术产业开发区阅城实验小学位于秋棠路以东、三全路西延以南,设置36个教学班,今年计划招生6个班。
郑州高新技术产业开发区西湖小学位于青檀路以西,木香街以北,设置36个教学班,今年计划招生6个班。
郑州一中高新实验小学,位于张五砦路以东,梧桐街以北,设置36个教学班,今年计划招生6个班。
22个报名点接收进城务工人员随迁子女入学报名
今年,高新区共设立22个进城务工人员随迁子女入学报名点,若居住证地址不在报名点接收范围内,家长需携带相关证件到高新区招生办(郑州市第五十八中学智美校区)进行现场报名。
进城务工人员随迁子女入学报名点:郑州中学第三附属小学、郑州中学第四附属小学、郑州高新区金竹街小学、郑州高新区南流小学、郑州高新区外国语小学、郑州高新区外国语小学五龙口校区、郑州高新区育林小学、郑州高新区长椿路小学、郑州高新区莲花街小学、郑州高新区科学大道第二小学、郑州高新区科学大道第三小学、郑州高新区实验小学、华中师范大学附属郑州高新区万科城小学、华中师范大学附属郑州高新区荣邦城小学、郑州高新区创新大道小学、郑州大学附属学校小学部、郑州高新区莲花街第二小学、郑州高新区红叶路小学、郑州市创新实验学校金桂街校区、郑州高新区西湖小学、郑州高新区阅城实验小学、郑州一中高新实验小学。
监督电话:0371—55397569
【航空港区】
2022年,航空港区小学一年级计划招收226个教学班,提供11300个学位,其中公办学校计划招收221个教学班,提供11050个学位;民办学校计划招收5个教学班,提供250个学位。比去年同期增加了30个教学班,1500个学位。
根据《中华人民共和国义务教育法》规定,结合实际,航空港区2022年小学入学接收2016年8月31日以前出生的适龄儿童。
今年,航空港区共设立三个外来务工随迁子女报名点:航空港区桥航路小学、航空港区护航路小学、航空港区如舞路小学。
需要提醒家长注意的是,符合入学条件的适龄儿童,家长一定要在规定的时间内报名,错过报名时间,将无法参加就近分配,安排学生入学。同时,已参加线上报名的适龄儿童,不再参加线下报名。家长接到学校入学通知后,请按照学校要求报到。
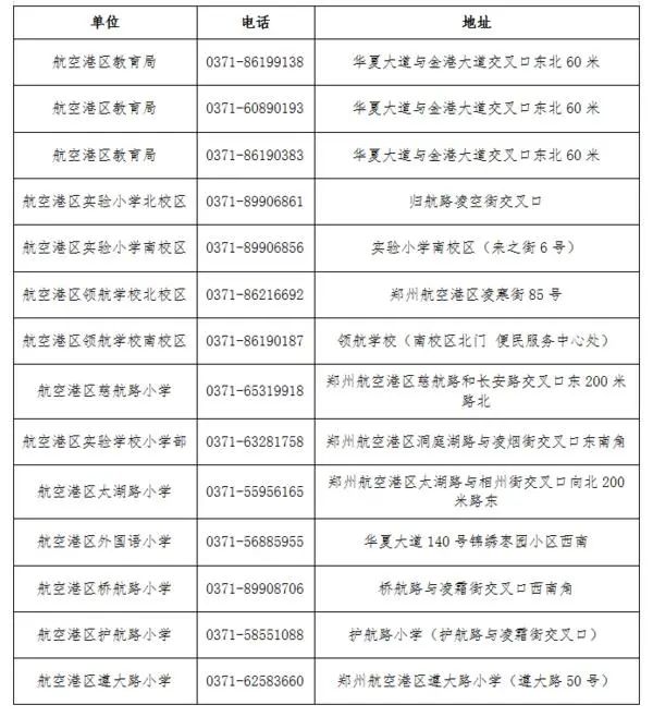
家长有疑问可拨打电话咨询,航空港区教育局、中心校及小学招生咨询电话如下:
2022年航空港区招生电话咨询


【经开区】
今年,经开区按照“学校划片招生、生源就近入学”的总体目标,根据区域内适龄学生人数、学校分布、学校规模、交通状况等因素,为每所小学合理划定服务片区范围,并保持相对稳定。结合经开区实际情况,2022年经开区所有小学招收2016年8月31日前出生的适龄儿童。
两种路径让群众子女“有学上”
今年,经开区加快学校建设。在近几年投入使用新建初中5所、小学13所基础上,今年再投入使用新建小学一所,缓解东部小学入学压力。
此外,经开区扩充了办学规模。在严格控制班额、确保消除特大班额的目标下,努力挖掘现有学校办学潜能,经开区2022年所有小学总体招生计划为152个班级,较去年增加13个班级,充分满足辖区群众子女入学需求。
今年,经开区民办小学报名人数超过招生计划数的学校实行电脑派位。
五项便民措施让招生“有温度”
根据经开区实际,今年,经开区共设置33个线下报名点,每个片区小学为一个报名点,凡是在经开区区域内居住的适龄儿童(含有郑州市区常住户口的适龄儿童及进城务工人员随迁子女入学),均可在各片区小学参加报名。
经开区教文体局将以线下报名点为基本单位,综合考虑各报名点的登记人数、各小学的招生计划和承载能力等因素进行统一调配。
为了方便家长报名,经开区推出五项招生便民服务措施:
一是前置服务。在学校、社区、办事处门口及人群聚集处的显要位置张贴《招生简章》;招办工作人员进社区、进楼院,主动向群众宣传招生政策,答疑解惑,让家长对招生政策熟知于心。
二是简明服务。报名现场张贴《报名流程示意图》,使家长熟悉报名程序,减少等待焦虑、提高报名效率。
三是绿色服务。设立“绿色窗口”,老、弱、病、残、孕、军人等特殊人群无需等待、无需排队,在此窗口直接报名。
四是热情服务。各报名点的报告厅、教室等报名场馆对家长开放,提供空调、饮用水等,确保烈日下不留一名家长;找熟知政策的工作人员现场讲解报名所需材料、指导家长填写报名表;设立政策咨询台,安排咨询老师专门解答家长疑问;现场设家长交流沟通室,做到服务家长到心、落实政策到位。
五是专线服务。专设招生咨询室、开通招生专线电话,派熟悉招生政策的工作人员专门解答家长现场或电话咨询。
997
81
174
639
178
173
128
109
112
235 Copyright © 2012-202X
苏ICP备12014991号-8
联系邮箱:18951535724