上海交通卡(交联版)可以刷遍全国280座城市!6月底发布!城市列表在此→
好消息~
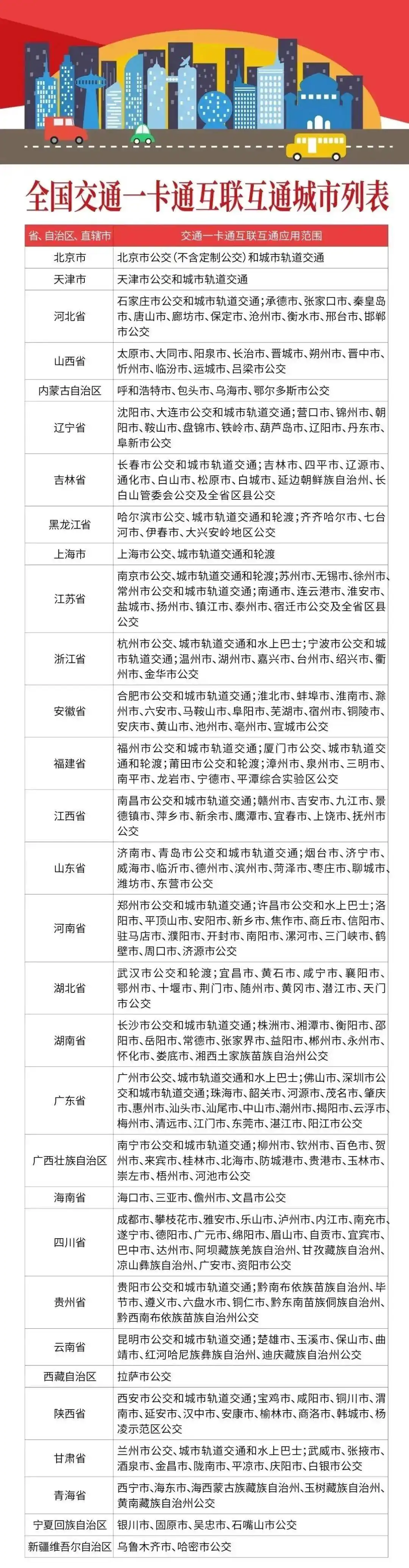
交通联合官微说,全国交通一卡通互联互通最新应用范围覆盖至全国280座城市。
此前,上海公共交通卡公司已经公布,上海交通卡(交联版)普通卡将于6月底发布,可以在这280座城市互联互通,其20元底卡押金可在退卡时退还!
更多详情快和小布一起来看吧

补充说明
1、乘客持带有“交通联合”标志的交通一卡通,可在已实现互联互通城市的交通一卡通系统使用。乘客原有的非“交通联合”卡,可按当地政策退换为“交通联合”卡后实现异地使用。
2、如无明确说明,上表所列城市的交通一卡通应用范围均为市区的公交或城市轨道交通线路。
3、因北京市交通一卡通系统正处于升级调试阶段,目前北京公交系统暂支持全国50个城市的交通一卡通刷卡使用,城市轨道交通系统暂支持全国216个城市的交通一卡通刷卡使用。具体可通过“交通联合官方服务号”“交通联合官方订阅号”微信公众号查询。

上海交通卡(交联版)普通卡将于6月底发布,其20元底卡押金可在退卡时退还,且同时具备交通部全国多城市互联互通的标准。
上海交通卡(交联版)普通卡卡面示意图
小布友情提醒
享受优惠
上海交通卡(交联版)在上海使用时所享优惠和目前使用的上海交通卡一致。但是在外地使用时,具体优惠方式和额度得由当地政府决定,不能一概而论。
卡的服务
上海交通卡(交联版)虽可在外地消费,但仅限在发行地(上海)进行充值、退卡、坏卡维修、移资等其它相关业务。
90
207
122
110
172
146
218
995
104
220 Copyright © 2012-202X
苏ICP备12014991号-8
联系邮箱:18951535724