畅行全国275个城市,上海交通卡(交联版)普通卡来啦!6月底发布
上海公共交通卡股份有限公司说,上海交通卡(交联版)普通卡将于6月底发布。去年12月推出的第一张交联版首发纪念试运行卡既是“交通联合卡”,又是纪念卡,20元一张不可退。今年6月底即将推出的上海交通卡(交联版,有“交通联合”的Logo)是普通卡,其20元底卡押金可在退卡时退还,且同时具备交通部全国多城市互联互通的标准。详↓
国家交通部2014年推出的“交通一卡通”互联互通标准发行的卡片。截至目前,全国已有270多个城市发行了符合标准“交通一卡通”,且覆盖城市还在不断增加。符合交通部标准的“交通一卡通”,最显著的标志就是卡面上有一个“交通联合”的Logo,所以这种卡又被俗称为“交通联合卡”,也就是我们所说的“交联版”。

上海首发交联版试运行纪念卡,不可退卡
所以,去年12月推出的第一张交联版首发纪念试运行卡既是“交通联合卡”,又是纪念卡,因而具有以下特点:

而今年6月底即将推出的上海交通卡(交联版)是普通卡,因此其20元底卡押金可在退卡时退还,且同时具备交通部全国多城市互联互通的标准。
上海交通卡(交联版)普通卡
卡面示意图
方案一

方案二


友情提示
1、享受优惠
上海交通卡(交联版)在上海使用时所享优惠和目前使用的上海交通卡一致。但是在外地使用时,具体优惠方式和额度得由当地人民政府决定,不能一概而论。
2、卡的服务
上海交通卡(交联版)虽可在外地消费,但仅限在发行地(上海)进行充值、退卡、坏卡维修、移资等其它相关业务。
最后小布
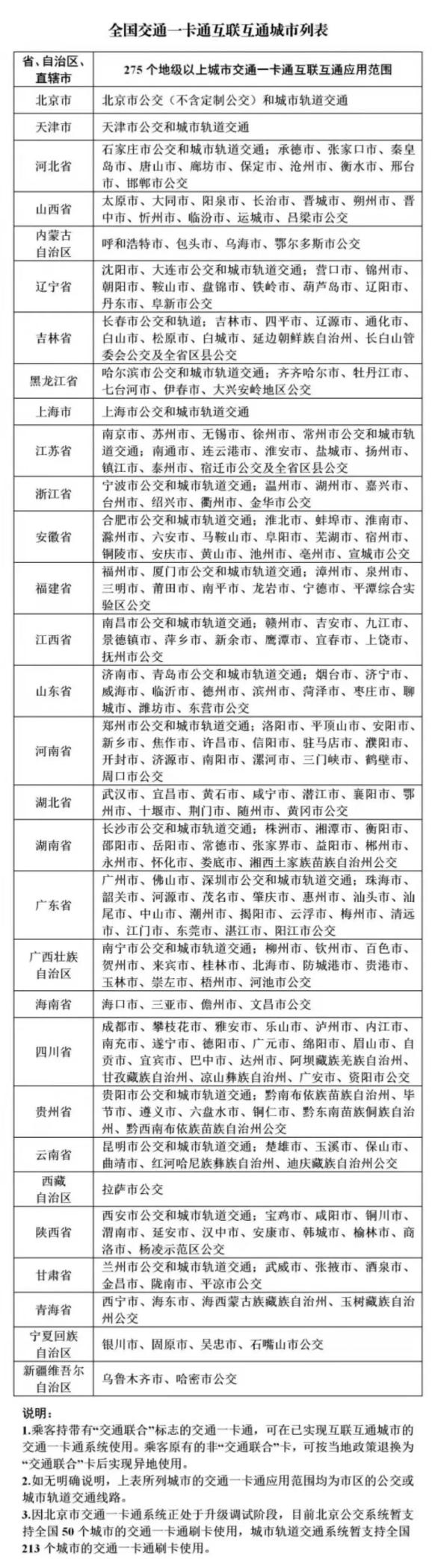
附上275个互联互通城市列表



116
143
86
991
157
129
105
78
990
198 Copyright © 2012-202X
苏ICP备12014991号-8
联系邮箱:18951535724