涨知识!三张地图揭秘各煤炭产区煤质优劣,看完你就全明白了!
《区域煤炭品质全梳理》研究为继《煤炭区域竞争力系列研究之一:我国煤炭运输通道及运费研究》的煤炭区域竞争力系列研究的第二篇,分上下两篇,上篇主要对我国煤种与煤质情况进行梳理,具体包括煤种的分类、煤质的评价标准、我国煤炭资源的分布情况,及各产区动力煤、炼焦煤、无烟煤的煤质分析;下篇《区域煤炭品质全梳理(下):条分缕析,带您领略各省煤质》中,我们将分省(区域)详细介绍各主要产煤省的资源分布、煤种、煤质情况,以助于判断各区域煤炭企业竞争力。
关于煤炭各产煤省动力煤、炼焦煤、无烟煤的煤质情况,本文主要研究结论为:动力煤方面,山西、陕西、蒙西的动力煤煤质最好,西北地区、河北、安徽的次之,贵州最差;炼焦煤方面,河北、山西、河南、安徽(淮北)的炼焦煤煤质具有一定优势,山东、东北地区的次之,贵州硫分较高,煤质最差;无烟煤方面,山西煤质最好,河南煤质尚可但资源有限,贵州因硫分较高煤质最差。
一、煤种分类与煤质评价指标
(一)煤炭的种类划分
1、按煤化程度划分煤种
我国2010年开始实施的中国煤炭分类标准GB/T 5751-2009体系中,先根据干燥无灰基挥发分等指标,将煤炭分为无烟煤、烟煤和褐煤,其中无烟煤煤化程度最高,烟煤次之,褐煤煤化程度最低;再根据干燥无灰基挥发分及粘结指数等指标,将烟煤划分为贫煤、贫瘦煤、瘦煤、焦煤、肥煤、1/3焦煤、气肥煤、气煤、1/2中粘煤、弱粘煤、不粘煤及长焰煤。


煤种间的区分较复杂,涉及多个指标,此处仅列示两个指标,更具体指标请联系中债资信市场部010-88090123。
2、按用途划分煤种
根据煤炭用途可分为动力用煤、炼焦用煤和化工用煤,其中传统的化工用煤一般为无烟煤,但随着技术革新和新型煤化工的兴起,部分烟煤逐渐被用于化工原料,但本文仍以无烟煤来指代化工用煤。具体见表2。

按用途分,除动力用煤、炼焦用煤和化工用煤外,喷吹煤亦是一类重要用煤。喷吹煤主要为钢铁冶炼时用于高炉喷吹的煤炭,替代一部分焦炭的需求,起到加热、降低钢铁冶炼成本的作用,主要由无烟煤洗选而得;由于烟煤挥发分高、着火点低,易于燃烧,且密度较无烟煤小,输煤时可提高输送效率,部分烟煤也可经磨制生产喷吹煤,但由于烟煤挥发分高,有自爆、易燃特性,对设施要求更高。
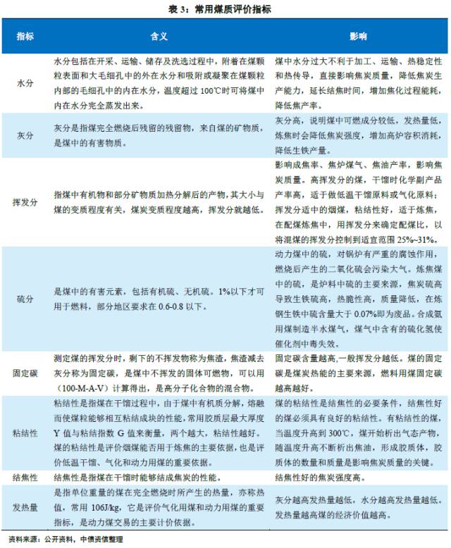
(二)煤质评价指标
煤质为煤炭质量的简称。煤质反映了煤炭的物理、化学特性及工艺性能的好坏,其衡量指标主要有灰分、硫分、发热量、挥发分、粘结性、结焦性等。
不同工业用途的煤炭资源,其衡量指标的侧重有所不同,如动力用煤的主要煤质衡量指标为发热量、硫分、水分、灰分,炼焦用煤主要侧重于粘结性和结焦性等,化工用煤对挥发分要求较高。
不同工业用途对同一衡量指标的划分等级也不尽相同。煤质亦是影响煤炭销售价格的主要影响因素(具体见《》)。

根据国标《煤炭质量分级》(GB/T 15224.1-2010和MT/T850-200),表4和表5对煤炭资源的灰分、硫分、全水分和挥发分的分级评价标准进行了列示。


煤炭发热量一般分为高位发热量Qgr,d和低位发热量Qnet,d,前者为煤炭在空气中大气压条件下燃烧产生的热量,后者为前者扣除水分的汽化热后剩余的发热量,高位发热量与低位发热量的差值与煤中的氢和水含量有关,一般在500~800大卡,本表格中的发热量为高位发热量。发热量常见单位为MJ/kg或kcal,其换算公式为:1MJ/kg≈239kcal。
煤炭的水分一般分为全水分Mt和空气干燥基水分Mad,前者为煤种内在水分和外在水分之总合,后者为达到空气干燥状态后残留的水分。
二、我国煤炭资源分布
根据国家统计局数据,截至2015年末,我国煤炭基础储量 2440.3亿吨,资源集中分布于我国西北部地区,山西、内蒙古、新疆、陕西、贵州为煤炭基础储量规模前五大的省份,储量合计占全国总储量的73.81%。
基础储量是指能满足现行采矿和生产所需的指标要求(包括品味、质量、厚度、开发技术条件等),是经详查、勘探所获控制的、探明的并通过可行性研究、预可行性研究认为属于经济的、边界经济的部分。


根据煤炭资源的分布,国家发改委批复建设蒙东基地、冀中基地、鲁西基地、河南基地、两淮基地、晋北基地、晋东基地、晋中基地、神东基地、宁东基地、陕北基地、黄陇基地和新疆基地14个大型煤炭基地。

三、按用途主要产煤省煤质对比
根据以上对煤种、煤质及资源分布情况的介绍,本篇研究对我国主要产煤省(地区)的煤炭资源禀赋进行详细介绍,本部分将先按煤炭用途分煤种即动力煤(含动力烟煤和褐煤)、炼焦煤、无烟煤对主要产煤省的煤质情况进行对比,需要详细指标数据的请联系中债资信市场部,各区域详情请见下篇《区域煤炭品质全梳理(下):条分缕析,带您领略各省煤质》。

动力用煤
如需本图中各区域煤种、煤质数据详情,请与中债资信市场部010-88090123联系。
根据煤化程度,褐煤、长焰煤、不粘煤、弱粘煤、贫煤一般用作动力用煤,同时我国气煤产量丰富,但由于其粘结性较差,炼焦所需气煤数量有限,我国大部分气煤也用做动力用煤。我国生产动力煤的省份主要有内蒙古、陕西、山西、西北地区(新疆、甘肃、宁夏)、辽宁、河北、河南、山东、安徽、西南地区(贵州、云南、四川)等。图5列示了上述地区主要的动力煤煤质情况,动力煤定价时主要关注的煤质指标为发热量、硫分、水分和灰分。
发热量方面,三西地区煤炭热值为全国最高,平均在6000大卡以上,其中山西部分矿区最高,陕西及内蒙的鄂尔多斯含煤区次之。西北地区,煤炭热值亦较高,仅次于三西地区,甚至部分产煤区煤炭热值要高于三西地区。河北动力煤以长焰煤、不粘煤为主,平均发热量在5800~7000大卡,发热量较高,但产量较少,仅占全省产煤量的25%以下。
河南省动力煤产量占比较低,主要产自义马矿区,煤种以长焰煤、贫瘦煤等为主,平均发热量约4500~5500大卡;河南省无烟煤产量较高,但入洗后剩余洗混煤、洗末煤主要做动力用煤销售,该部分煤炭热值将较原煤热值有所下降。山东省动力煤产量占比较低,主要产区为龙口矿区,热值不到4000大卡,山东省炼焦煤洗选后的洗混煤可用作动力用煤,热值不会太高。安徽省动力用煤主要以淮南煤田的气煤为主,发热量约5500~6500大卡。西南地区,动力煤产量较小,主要是无烟煤或炼焦煤因高硫分而用作动力煤,发热量尚可。
硫分方面,除西南地区动力煤为高硫分和山西小部分煤炭资源为中硫外,其余大部分地区动力煤为低硫煤,而内蒙古鄂尔多斯含煤区、陕西、安徽大部分动力用煤为特低硫煤。
灰分方面,新疆和陕西大部分地区产特低灰煤,内蒙、山西、辽宁、安徽以产低灰煤为主,其余地区均为中灰及以上灰分煤。
综上,山西、陕西、内蒙(蒙西)的动力煤煤质最好,西北地区、河北、安徽的次之,贵州最差。

炼焦煤
根据煤化程度,气煤、气肥煤、1/3焦煤、肥煤、焦煤、瘦煤、贫瘦煤一般用作炼焦煤,其中焦煤和肥煤为炼焦用的骨架煤,其他为炼焦配煤。我国生产炼焦煤的省份主要有山西、河北、黑龙江、河南、山东、安徽、贵州等,其中山西、安徽炼焦煤品种齐全,山东主要产气煤、气肥煤和1/3焦煤,河北主要产肥煤、1/3焦煤、焦煤、气煤,河南主要产1/3焦煤、焦煤、贫瘦煤,黑龙江主要产1/3焦煤、气煤和焦煤。图6列示了上述地区主要的炼焦煤煤质情况。不同炼焦煤品种价格有所差异,一般情况下,炼焦煤各品种按价格从高到低的排序为主焦煤、肥煤、1/3焦煤、瘦煤、气煤;炼焦煤定价时主要关注的煤质指标为灰分、硫分、挥发分和粘结性。
灰分方面,各区域所产炼焦煤基本均为低~中灰,其中贵州灰分略高,其他地区炼焦煤灰分变化范围较大。硫分方面,贵州为高硫煤,黑龙江、安徽、辽宁三省炼焦煤以特低硫为主,其他地区硫分为低硫~中硫区间。挥发分方面,山西部分资源、河南平顶山矿区产煤为低~中高挥发分,其他区域资源均为中高~高挥发分。
粘结性和结焦性方面,河北、河南平顶山矿区、辽宁北票矿区、安徽、山东、山西河东煤田等地所产炼焦用煤均具有较高粘结指数(G值),其余地区炼焦煤粘结指数略低,但未有明显劣势;河北、河南平顶山矿区、安徽淮北煤田、山东河东煤田、山东新汶、肥城矿区的胶质层最大厚度(Y值,炼焦煤结焦性指标)相对较高,其他地区稍低。
另外,炼焦煤可选性方面,根据公开资料,辽宁抚顺、山东新汶、枣庄、兖矿煤田、山西、河南平顶山、河北峰峰矿区的冶炼精煤回收率在60%以上,而河北开滦、黑龙江、贵州等所产大部分冶炼精煤回收率不及40%。
综上,河北、山西、河南、淮北的炼焦煤煤质具有一定优势,山东、东北地区的次之,贵州硫分较高,品质最差。

无烟煤
我国无烟煤产量主要集中于山西、贵州、河南三省,其2016年无烟煤产量占国内无烟煤总产量的比例分别为44%、16%和11%。
贵州无烟煤含硫量高,大多只能用作低质动力煤。
山西无烟煤主要产自晋城和阳泉矿区,晋城矿区无烟煤成块率至少25%,而阳泉矿区的无烟煤成块率(已包含用于洗选喷吹煤部分)不足18%,洗选块煤剩余的末煤只能用作劣质电力用煤,末煤售价较块煤售价低很多。因此晋城矿区无烟煤成块率高,煤质好于阳泉矿区所产无烟煤。
河南无烟煤主要产自永城和焦作矿区,其中焦作于2008年已被国务院列为资源枯竭城市,目前年产量很少;永城地区无烟煤硫分和挥发分均较山西无烟煤低,但根据近年永城市国民经济和社会发展统计公报,经洗选后的无烟块煤年产量均不到400万吨,无烟煤产出率较低。
整体看,山西省无烟煤资源煤质最好。
994
217
57
989
74
987
158
117
995
116 Copyright © 2012-202X
苏ICP备12014991号-8
联系邮箱:18951535724