装修房子有什么顺序和流程?2025年装修全流程详解
全文5225字,花半个月整理,2025装修全流程保姆级解读!
第一次装修的业主看这一篇就够了,不说从小白变专家,至少不会被装修公司牵着鼻子走。
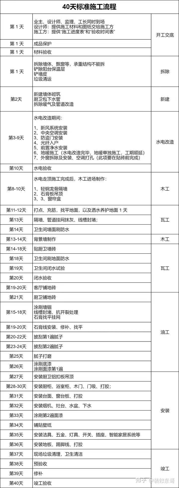
先给大家整上40天竣工的装修流程步骤,初步了解一下装修的必要过程:

接下来从装修前期准备、硬装施工流程、装修避坑经验分享,三个方面详细展开阐述。
一、装修前期准备(1个月)
对装修小白来说,比起熟悉装修流程,先做好装修准备才是最重要的,知道自己要准备多少钱装修、找谁装修、用什么方式,要买什么材料,动工才不会手忙脚乱。
1、了解一套房子装修要花多少钱
听劝!!交房后不要直接找装修公司,先去问问近两三年装修过的邻居或者亲戚朋友装修花了多少钱,他们的均价基本是市场价。
然后找装修公司问报价,千万不要一上来就问“我家房子100平,多少钱可以搞定装修”,这句话一出来,妥妥就是装修小白,会被他们牵着鼻子走。给大家一份市场价参考:
半包装修价格参考:
全包装修价格参考:
摸不准你家装修要花多少钱,可以用下方报价神器,输入城市和面积,3秒算出你家房子2025最新装修报价,获取本地材料和人工费行情报价表,方便咱对比装修公司给的报价,至少不会装贵了:
戳下方卡片 拿你家2025装修报价表
免费获取102项材料和人工费用清单
拿着清单去对比,少花一笔冤枉钱

2、制定装修预算表
知道市场价,就可以开始着手制定装修预算表了。当然也别指望预算能做得有多精准,一般上下浮动5%左右是正常的。
装修花费主要在人工和材料两大块,材料费包括硬装阶段的辅材、主材,也包括设备、家具、家电等,大致的分配比例如下:
具体的比例可以根据自己的实际情况调整,比如不要大设备,就可以买好一点的主材或者家电。
注意:跟装修公司签合同的时候,可以约定决算总价不能超过预算总价的5%~10%,超出部分装修公司自理。
3、我找谁装修更省钱?
讨论这个问题之前,我们先来看看,装修可以找谁:
1)游击队。代指没有营业执照、没有职业资格证书的零散施工人员。水电阶段找水电工,瓷砖阶段找瓦工,吊顶阶段找木工。比较麻烦的是每个工种都需要自己联系,材料全自己买,工地全自己盯,出问题可能没售后,对装修小白来说是个巨大的挑战。
2)设计工作室。有多名设计能力强的设计师,重视设计方案的落地效果,适合个性化装修;施工模式以设计+半包为主,通常会推荐合作的施工队和主材厂家。
3)独立设计师。和工作室类似,不过设计费普遍会更贵,整体造价方案会更高,基本能实现理想效果。怕就怕花钱请了独立设计师,结果没钱买相应的材料,依旧实现不了想要的效果。
4)装修公司。装修公司提供的服务比较全面,从量房、设计、施工(半包和全包)到装修材料选购,还有2-5年的售后保障服务,而且管理上比游击队严谨得多,为工人的人身安全负责。
建议上班族还是找装修公司比较好,追求品质可以找设计类装修公司,大众化设计可以找普通装修公司。不过想要找到靠谱的装修公司,可以通过以下标准去筛选:
(1)有营业执照和装修资质证明。装修公司资质包括了设计资质、施工资质和承包资质三种,市面上的装修公司不是非要选资质高级的,但一定要选有资质的,否则都属于“游击队”系列。
(2)自己有施工队和设计师。一定要避开外包团队!这样跟工长和施工队沟通都会有一定的难度,跟自己去找施工队区别也不大。
(3)有标准且系统的装修合同和报价表。正规的公司都会有当地工商局制定的标准合同文本和一套很成熟的报价系统,材料单价、规格、品牌、数量、施工工艺、等报价都是透明的,恶意漏项、增项的情况基本不会有。
(4)能接受第三方质检。第三方质检可以帮你盯现场和竣工验收,以便在装修期间发现施工质量问题、材料问题、设计不合理等问题,及时整改。实力强的装修公司不会拒绝第三方质检,
(5)能接受资金托管。装修款项不直接给到装修公司,而是交给第三方平台托管,每一个装修项目验收合格才付款,这样既能保证施质量,又能最大限度维护业主权益,避免无良装修公司跑路。
想快速找到靠谱的装修公司,推荐用下方装修神器,根据你的需求和预算,智能匹配3-5家排名靠前的装修公司,免费【上门量房】【出平面图】【做详细报价】:
点下方卡片就能找
综合全国300多个城市排名
已为4100万业主找到靠谱装修公司

4、需要购买哪些材料
在装修中会接触到三类材料——主材、辅材、家具家电,找装修公司半包的话,自己只需买主材和家具家电即可;找装修公司全包的话,自己只需买家具家电即可。
1)辅材:是配合施工的基础材料,比如水泥、黄沙、水管、电线等。装修完成后,辅材会被掩盖起来。辅材进场时,业主最好去现场验收材料,拿着装修预算表比对辅材的品牌、数量、规格等信息,防止装修公司以次充好。

买辅材注意事项:
1)水管:上水管的材质选PPR管,既能做冷水管,也能做热水管。冷热水管的区别主要在壁厚,热水管要厚一点,质量好,建议冷热水管都用热水管。另外,大牌水管的商家会上门做打压测试,保修期也有50年。
推荐品牌:伟星,日丰,中财,联塑,金牛或当地老品牌;
2)电线:要认准有“CCC”认证标志的品牌,线芯要用铜线芯;电线在铺设的过程中会有不同程度的弯折,韧性要好,韧性好的电线来回弯折数次也不会留下折痕;
推荐品牌:宝盛,远东,熊猫,南洋,阳谷或当地老品牌;
3)开关插座:注重性价比选塑料面板,看中颜值选金属面板;想要省钱,在正规品牌里选最便宜的。
推荐品牌:公牛,德力西,正泰,施耐德,西门子,罗格朗等
4)板材:是家里甲醛的主要来源,务必要达到国家E1的标准。如果家里柜子多,可以适当升级成E0的标准。
推荐品牌:莫干山,兔宝宝,千年舟,露水河等。
5)防水:墙面选择刚性防水防水材料,地面选择柔性防水材料,露台选择沥青卷材。
推荐品牌:德高,西卡,东方雨虹,科顺,卓宝,禹王等。
6)吊顶龙骨:轻钢龙骨比木龙骨更牢固,防腐性高。
推荐品牌:龙牌、可耐福等
辅材一般由装修公司提供,为了避免装修公司过分溢价,建议大家用下方报价神器了解市场价,输入房屋面积,即可获取2025最新装修报价,含各个施工项目的本地材料和人工费用单价,多家装修公司对比:
戳下方卡片 拿你家2025装修报价表
免费获取102项材料和人工费用清单
拿着清单去对比,少花一笔冤枉钱

2)主材:是指装修中的成品或饰面材料,主要有瓷砖、地板、门窗等,装修完之后能看得见。业主需要注意主材进场顺序,像一些橱柜、衣柜等定制周期长达1-2个月的材料需要提前预定好,避免耽误工期。

买主材注意事项:
主材在装修预算中占比30%-40%,品牌溢价高,省钱思路在于找对平替和找对商家,能网购的可以选择网购。具体建议如下:
1)瓷砖:不用追求一线品牌,认准广东佛山产地即可。不要选异形砖或小砖,采用常规的800X800、300X300即可;瓷砖会有损耗,可以多买一点,剩余的一般可以退。
品牌参考:东鹏、马可波罗、箭牌、鹰牌
2)灯具:广东中山是中国的灯饰之都,全国绝大部分灯具批发商都在这里拿货,所以网购时大家认准中山的灯品质也肯定错不了。
品牌参考:飞利浦、雷士、佛山照明
3)乳胶漆:乳胶漆一定要买品牌的,选中档价位、有国内的“十环认证”就足够了,像儿童漆、无醛漆、净味等功能性漆,没多大必要;乳胶漆颜色超过3种或者刷深色,人工费要高一点。
品牌参考:立邦、多乐士、三棵树、宣伟
4)防盗门:预算有限的话,防盗门可以不换,先换个锁芯就可以。嫌弃原本的门丑,在网上买个毛毡,改造一下也挺好。
品牌参考:盼盼、王力、美心、步阳
5)木门:没必要选实木门,选复合实木就可以了;木门上的造型一般要收费,提前确认清楚。门和门套、包边线、门吸、扶手等一般是分开卖,问清楚商家能不能赠送一些。
品牌参考:ATA、梦天、金迪、华鹤
6)全屋柜体:可以选择工厂定制或者木工打造,木工打柜子,主要花费就是六七千的木工工费+一万左右的自选板材费+一万多定制柜门五金,省钱用料也更好。
品牌参考:索菲亚、宜家、好莱客、志邦
7)马桶、卫浴:也可认准广东佛山产地,预算不足就不用考虑智能款了。
品牌参考:科勒、toto、箭牌、九牧
8)五金洁具、开关面板、踢脚线网购更便宜;家电家具可以留意家电卖场大促或网店大促活动,这种活动期间下单比较划算;买床品、软装、灯具这类小件物品也可以网购。
摸不准装修材料多少钱,可以用下方报价神器,输入房屋面积,即可获取2025最新装修报价,含各个施工项目的本地材料和人工费用单价,多家装修公司对比:
戳下方卡片 拿你家2025装修报价表
免费获取102项材料和人工费用清单
拿着清单去对比,少花一笔冤枉钱

二、硬装施工阶段(40天)
硬装施工主要包括全无拆改、水电改造、瓦工工程、木工工程、油工工程、安装工程六大步骤,具体装修流程步骤如下图,含各个环节避坑指南经验,装修必看!最好把图下载下来好好看:






硬装施工阶段有太多细节需要注意,在水电、瓦工、油工环节咱最好到现场亲自验收。不知如何验收,大家可在土巴兔找装修公司,免费赠送3次验收,验收合格才付款;而且分5次付款,尾款比例高达20%,咱业主更有话语权。大家可以在土巴兔约几家装修公司,多家对比,择优选择:
点击下方卡片就能找
综合全国300多个城市排名
已为4100万业主找到靠谱装修公司https://xg.zhihu.com/plugin/5856c1396ae8be82e73d0ca5eec65817?BIZ=ECOMMERCE

三、家装避坑指南经验
装修过程中有很多坑,给大家一份重点需要注意的避坑环节和经验分享
1、办物业手续
开工前需要到小区的物业处办理装修手续,签订装修协议,并向物业提供装修设计图纸,物业会重点审核水电路改造及墙体拆改图纸,还需要缴纳装修押金及建筑垃圾清运费,办完装修许可证才能正式开工。同时还需办理给施工工人办理出入证,以便工人进入小区施工。装修押金通常在装修完成后,由物业进行查验,确定不存在违规问题后便会退还。
2、水电改造环节
水电改造属于重点隐蔽工程,关系着入住后每一天的日常生活。所以水电改造时一定要确认好厨房卫生间电源水路、开关插座、灯具安装、家具家电等具体位置,因为在该项目施工完成后线管水管等都埋在墙体里,后期拆改费时费力,施工难度大。
3、包立管
水电完工后接下里就是厨卫包立管,厨卫包立管通常使用红砖进行施工,记得添加隔音棉隔绝噪音哦!
4、防水工程
防水工程主要涉及三个空间,厨房、卫生间以及阳台,防水涂膜总厚度要求1.5毫米以上,普通墙面防水高度需要达到30cm以上,卫生间淋浴区高度要求在180cm以上。做完防水后需做48小时闭水试验,确认不漏水渗水后进行下一步工程。
5、贴砖前墙面水泥找平
瓦工需把之前开的线槽粉平,不平的地方如地面,墙面需要找平。
6、贴墙砖
贴砖前记得验收一下,地砖品牌,规格,大小,颜色等确定好铺贴方式,贴完以后记得用保护膜保护起来。贴完砖,通知橱柜厂家复尺测量,通知木门厂家测量,需要换入户门的,需要贴完地砖之前换好。
7、油漆施工
主要是批腻子、刷乳胶漆。墙面粉刷注意以下几点:
如果户型不大,装修公司靠谱没有恶意延期,基本40-60天就可以装修好,顺利进入成品安装阶段了。
想找到靠谱的装修公司,除了碰运气,还得学会筛选,推荐用下方装修神器,根据你的需求和预算,推荐3-5家排名靠前的装修公司,免费【上门量房】【出平面图】【做详细报价】:
点下方卡片就能找
综合全国300多个城市排名
已为4100万业主找到靠谱装修公司

211
209
222
230
175
173
225
227
200
143 Copyright © 2012-202X
苏ICP备12014991号-8
联系邮箱:18951535724