北京楼市,租房市场崩了?
有位顺义的网友,房子出租三个月,无人问津。于是网友发出疑问:北京的租房市场,崩了?
但实际上,不是北京的租房市场崩了,而是北京的楼市割裂已经眼神到了租房市场。
相比于郊区,大厂附近的回龙观,城五区的租房市场依旧稳定,人才需求还是有的,只是你的房子,已经无法满足租户需求了。

这也是我们说买房要看租售比的原因。
租金,也要看产业板块
从去年开始,北京的租金情况有以下几个特点:
1、各个商圈不一样
在产业集聚地,比如上地、西三旗、永丰、望京、国贸附近,房租相对较贵。但在丰台、大兴、通州等区域,房租没有明显的上涨,不分区域有微跌。
2、租客60%是应届生
在北京昌平区融泽嘉园,去年6月的房租价格已较5月涨约3%,其中60%的租客是应届毕业生。

链家的数据也差不多,5月租房业务成交规模较4月份小幅增长。

另外,00后进入职场后,对居住品质要求更高。很多人宁愿多花钱整租,也不愿意合租。
我们的实习生小米今年就从世贸天阶搬到了十里堡,因为觉得世贸天阶贵,加一点价格,直接去远一点的地方整租一套。
从租金价格表来看,有产业的区域,房租也和房价成正比。
但东西城的房租高,其实和应届毕业生没什么关系。东西城的租客,主要是孩子家长,很多家长为了让孩子上学更方便,直接在附近租一套房子住,成本低。
由于对标群体消费能力强,东西城一套两居室的租金,基本在8000块左右。

也难怪有业主问:这房子还卖吗?
租售比与保值增值,是否冲突?
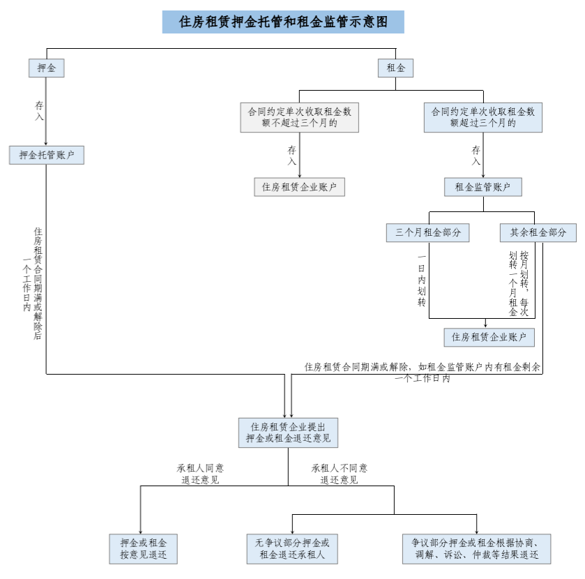
2月27日,北京市住建委会同市住房资金管理中心发布《北京市住房租赁押金托管和租金监管暂行办法(征求意见稿)》,首次拟明确将住房租金纳入监管。对于单次收取超3个月租金的住房租赁企业,需将超收租金存入第三方专用账户,且租客可自行查询租金监管账户内金额。

这一动作对租户来说是件好事,只不过未来这些机构在收业主房源的时候,基本又要使劲压价了。
在北京楼市过去的黄金20年,买房的租售比,也是业主们选筹时的重要因素。
但随着北京楼市格局的彻底改变,当年很多为了租金投资公寓,或者高租售比区域的业主,已经开始后悔了。
在北京,租金收益也就1-1.5%/年,但优质房产的涨幅,每年房产的总价却能达到5-35%/年,跟房子涨幅一比 ,租金收益只能算锦上添花。

根据最新数据,2023年11月,我爱我家北京区域住房租赁交易量环比上月下降较为明显,同比明显高于上年期。也就是说,北京的租房需求仍然有,单想要之前那么高的热度,很难了。
所以现在买房,无论是纯保值增值还是自住,都得掌握房产的核心逻辑。
有些客户曾经过于追求高租金,买过商品、公寓类房产,这类房子的租金可以收到10%左右,但就是房价不涨。能租出去的时候,还能安慰自己长期收租金就行了。行情不好,租不出去的时候,时时刻刻都在后悔。
相比于其他城市,北京的租售比已经相当高了,但即便如此,保值增值也不能只顾租金,不顾涨幅。

根据居者独家数据,在整个北京的租售比板块对比中,朝阳区、昌平和顺义,是数据最高的。
这几个板块,也是北漂人群聚集的板块,年轻人多,租金相对就高。
2023年是北京市高校毕业生人数最多的一年,达到28.5万人,同比增加1.7万人。所以租房需求也更高。

但具体买房怎么看租售比,比重有多大,是个大问题。
北京楼市的底线
北京楼市和其他城市不同的地方在于,北京的房子具有极强的金融属性。
在过去的黄金20年,买房的租售比,也是业主们选筹时的重要因素。
但随着北京楼市格局的彻底改变,北京楼市的底线,其实也能从房产收益率中窥探一二。

根据居者的数据分析统计,我们将房产收益率对标大银行五年期定期存款利率,一般安全长期的大银行五年期定期存款利率,是2.5%,如果长线持续降息,那么会降到2%以下。
其实房产收益率也可以对照这个标准,如果租售比到了以下几个水平线,那么房地产就真的触底了。
正常情况下,商铺、写字楼的资金占用体量大,流动性弱,出租不易,基本在5%。商住类产品的流动性也不好,基本在4%。

普通住宅可以分为三个梯队:
下50%的完全不稀缺住宅类房产,2.5%
中30%的有一定稀缺度改善型房产,2%
上20%的头部稀缺房产,1.5%
当年方庄火的时候,的一套两居室租金2000块左右,这套房大概价值30万。那租售比就是150,租金收益率6.7%,要说相当高了。
但当时的存款5年期利率高达13%以上,同样的一笔钱,存银行要比收房租高出一倍以上。
到了今天,北京的平均租售比早就高达700了,也就是租金回报率才1.5%。而银行存款利息现在是3.25%,仍然是才一半。
如果这么算,买房永远不划算。但一线城市的房产,因为稀缺而产生了金融属性,除了房租,还有房产保值增值的收益。
北京租金收益也就1-1.5%/年,但优质房产的涨幅,每年房产的总价却能达到5-35%/年,跟房子涨幅一比 ,租金收益只能算锦上添花。
所以卖不卖房,看的是,你的房产是不是未来10年的主流楼盘。

老破小即便是一个月房租1万块,一年也就12万。
如果这套房子随着流通性下降而贬值,600万的房子一年贬值5%,那就是30万。
在当下这个首付最低的时间点,想要在楼市中不踩雷,唯一的出路就是掌握稀缺资源。
手里有老破小、远大新的,还是要尽快卖房置换;
有刚需购房需求的,尽快上车,才能把握住上车的最佳机会。
因小失大,是很多买房人的通病,避开这类问题,至少能跑赢市场上60%的购房者。
所以卖不卖房,看的是,你的房产是不是未来10年的主流楼盘。
老破小即便是一个月房租1万块,一年也就12万。
如果这套房子随着流通性下降而贬值,600万的房子一年贬值5%,那就是30万。
赚12万亏30万,这笔买卖还划算吗?
在当下这个首付最低的时间点,想要在楼市中不踩雷,唯一的出路就是掌握稀缺资源。
手里有老破小、远大新的,尽快卖房置换;
有刚需购房需求的,尽快上车,才能把握住上车的最佳机会。
因小失大,是很多买房人的通病,避开这类问题,至少能跑赢市场上60%的购房者。
为了解决更多购房者的难题,老莫专为北京改善家庭推出金融方案+购房资格盘活方案+卖房优化+数据选筹服务,全面覆盖二手、新房、政策房(共产、老公房、一类二类经适房等)、法拍房等业务,全面帮助当下购房者解决难题。
加V即可咨询。
注:本文主角姓名及敏感私人信息均已做模糊化处理,三年来居者团队已帮助700多组签约家庭成功配置房产,经手的咨询案例超2500例,若您对某案例感兴趣,可详询咨询师对接

居者专家定制买房团队
预约免费咨询(30分钟)
每天开放5个名额(加V备注暗号:888,其他暗号不享受此优惠)

老莫1分钟透解
《北京哪里的房子最不值得买!》
108
96
102
165
183
130
238
172
117
156 Copyright © 2012-202X
苏ICP备12014991号-8
联系邮箱:18951535724