验房收房怎么避免被坑?最全验房收房流程来了!
一、验房流程是怎样的?要提前做什么准备?
在验房前,首先要检查房屋合法性的证明资料,也就是书面验收。
确保具备交付条件后,才能进行验房流程,也就是现场验收。

1、书面验收
首先在物业公司索要房屋合法性证明资料,证明该小区达到交付条件,具备向购房者交房的条件。
体现在法律文件里,就是“两书一表一数一图”,尤其是“一表”:
2、现场验收
最好在开发商通知的集中交付期验房,有物业对接人陪同,有的开发商还会提供快修队,可以现场解决的问题,能够立刻整改,更高效。
如果请验房师,一般需要提前预约,验房师在约定时间内上门查验后,根据查验结果出具验房报告书。
验完房觉得没问题,或者开发商解决了问题,再签署《入住交接单》,办理交接手续。

二、验房可以验出哪些问题?
……以上等等,都可以通过验房查验出来。
不同的问题,还有不同的处理方式:

1、可以让开发商整改的问题
收房时查验出这类问题,可以要求开发商整改,否则留到自己装修时补救,会增加装修费用。
2、可以要求退房的问题
这些情况经相关部门鉴定确认后,购房者可以要求开发商解除合同或赔偿损失。
不过,也有很多人没验房,好像也没什么问题。
那么,不验房可以吗?

三、不验房可以吗?什么情况可以不验房?
1、可以不验房的情况
有两种情况,可以不验房,免得花冤枉钱:
第一是二手房,假如有问题,二手房在新房期,原房主得先解决才能入住,现存的问题,都是居住过程中,慢慢损耗产生的,就算查验出来,过完户原房主就不管了,只能靠后续装修解决;
第二是楼盘纠纷,本身就在维权中,开发商不作为,或者流程非常漫长,这种情况不如自己装修解决,效率更快。
2、建议验房的情况
理论上来说,开发商达到了购房合同中约定的交房条件,在交房时出具了必须提供的证照、文件,就可以签字收房,验房是购房者评估房屋质量的自主行为,不是必要项。
但是,精装房和毛坯房收房时,需要签署《入住交接单》以完成交房,但一旦签署,就等于认可了房子的质量,法律上会视为放弃争议的权利,开发商很容易推脱责任。
房子质量好还好说,质量差,还没开始装,就要开始修,还有扯皮、纠纷。
验房是让购房者在信息上与开发商基本对等,并且通过不验收合格就不收房的方式,制约开发商,查验出的质量问题还可以作为经济索赔的法律证据。
综上,对于大部分精装房和毛坯房,建议大家一定先验房再收房。
于是就又涉及两个问题:
有必要请验房师吗?
自己验房可以吗?
四、找谁验房?
目前我国验房师上岗必须持有资格证,大多数从事相关行业多年,作为社会第三方力量,能给购房者一定专业支持。
验房收费,和买房、装修的花费相比,不算贵,市场价大概在3~10元/平方米,按照建筑面积计费,不同地区略有不同,验房师从业年限、资质等级、专业水平、口碑也会对价格有一定影响。

1、怎么找验房师?
帮大家总结了以下几种:
2、怎么判断验房师靠不靠谱?
(1) 资质
(2)服务流程
有两个小细节可以判断:
(3)工具完备
正规的验房师服务时,工具一定会比较完备、专业,通常都会有两米靠尺、塞尺、内外直角检测尺、空鼓锤、验电器等等工具。




这些工具不一定全带,根据实际情况选择
(4)口碑评价
多看看第三方平台的用户评价,也可以听听使用过的亲戚朋友是如何评价的。
五、自己验房可以吗?自己验房怎么验?
一般装修小白,很难达到专业水平,实际经验也欠缺,所以不建议大家自己验房。
比如,要了解建筑工程常见通病的原因及解决办法,要了解住宅设计规范与强制性规定,要了解验房参照的相关国家标准、规范及法规……
并且知道验房工具的操作方法,利用工具查验出来的数值代表什么意思,如何跟国家标准比对,等等。
如果大家衡量之后,觉得自己验房也可以,那么可以注意以下事项:
1、验房参照的标准
具体查验问题的时候,有人希望验出的问题越多越好,一次性全解决;有人希望验出的问题越小越好,说明房子质量好……
到底问题多好还是少好?什么样合格?什么样就是不合格?
这就要看具体的验收标准了。
验房需要了解的住宅设计规范与强制性规定,以及相关国家标准、规范及法规等包含:
除了国家标准外,还需要到当地房地产行政部门查询地方标准规范。
以湖北武汉为例,有《湖北省分户验收管理暂行规定》、《武汉地区住宅装饰装修质量验收规范》等。

2、验房验出问题找谁?
查验出问题,先记录,拍照、拍视频留存证据。
有些小修小补,开发商效率比较低的,不一定非要开发商整改,自己装修过程稍带就做了。
需要开发商、物业整改的,先和对方协商,提出整改、维修申请书,由验房对接人签字确认。
开发商、物业收到申请后,提供解决方案或者整改协议,为了避免对方推脱责任,可以在协议中明确整改期限。
给一个《保修通知书》的样本:

如果协商未果,可以向消费者协会投诉,不过消费者协会是第三协调方,只能起调解作用。
或者向房地产行政部门投诉,一般是房管局、住建委。
如果以上方式开发商都不解决,就只能向人民法院提起诉讼了。这个过程时间长、程序复杂,时间、精力、资金耗费大,要做好心理准备。
如果小区是集中交付,普遍出现质量问题,业主可以团结起来投诉。
3、毛坯房有哪些验房项目?
我根据国家和一些地方标准,尽量全地列举了验房所有的项目,大家看实际情况取舍,可能没必要这么细致。
1、房屋本体查验
入户门、地面、墙面、铝合金窗户、护栏及扶手等。
(1)入户门
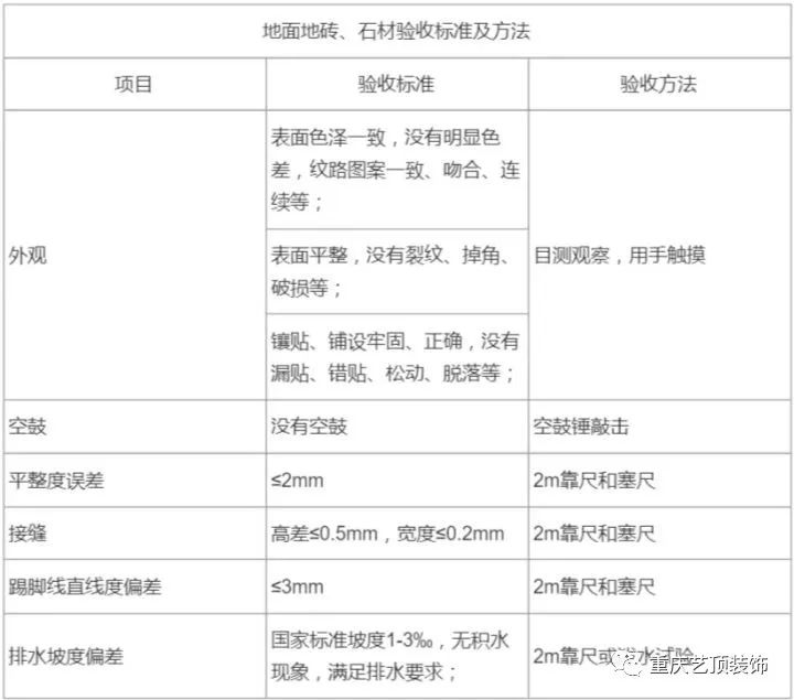
(2)地面
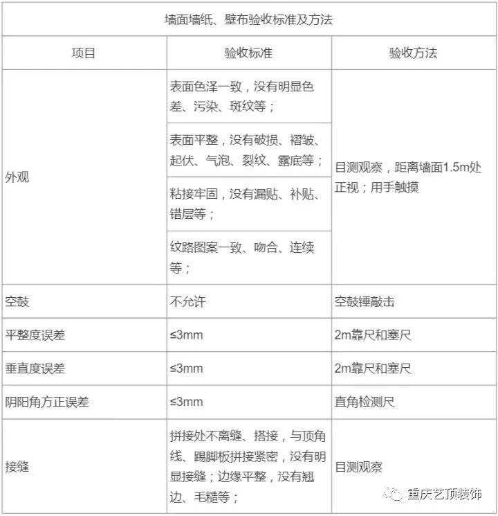
(3)墙面
小提示:
裂缝是毛坯房常见质量问题,可能有结构安全隐患,是检查的重点,大家可以注意以下事项:
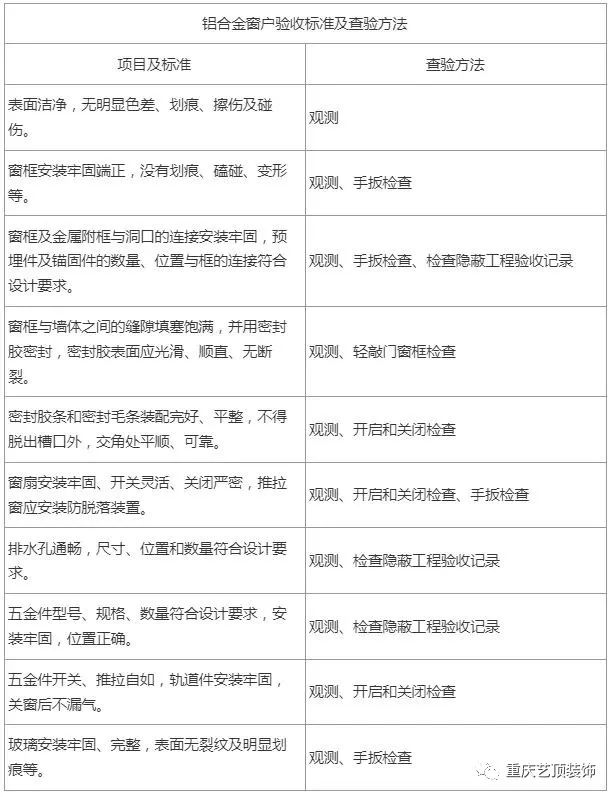
(4)铝合金窗户

(5)护栏及扶手
2、通电查验
3、防水查验
4、给排水查验
另外,检查排水最简单的办法是用水盆或水桶装满水,倒入下水处,听声音是不是咕噜噜地响,再看看表面有没有积水,排水口检查完应进行封堵,防止垃圾进入管道发生堵塞。
5、其他查验
烟道畅通查验可以在烟道口下方10厘米处点燃一张废纸,看烟上升到烟道口时能不能立即拐弯吸走,不能则代表烟道不通畅。
4、精装房有哪些验房项目?
精装房可以掩盖一些隐蔽工程的瑕疵,所以精装房验收过程更需要注重细节,并且严格按照购房合同约定的装修标准来检测。

1、房屋本体
包括入户门、地面、墙面、吊顶、硬包软包、门窗和门窗套、门窗玻璃、橱柜、卫浴设备等。
(1)入户门
(2)地面


(3)墙面



(4)吊顶

(5)硬包软包
要注意检查表面划痕破损、表面污染、收口不到位、安装歪斜等。


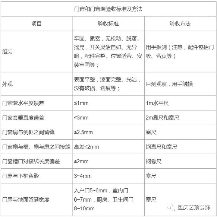
(6)门窗和门窗套

(7)门窗玻璃

(8)橱柜

2、通电查验
3、表读数查验
表读数一般包括水表、电表、燃气表和地暖压力表,共计四种表的显示数值:
4、材料品牌查验
核对买卖合同上注明的设施、设备等是否有遗漏,品牌、数量是否相符;
5、其他查验
可以参考毛坯房的查验方法。

121
226
159
142
88
231
182
212
167
121 Copyright © 2012-202X
苏ICP备12014991号-8
联系邮箱:18951535724